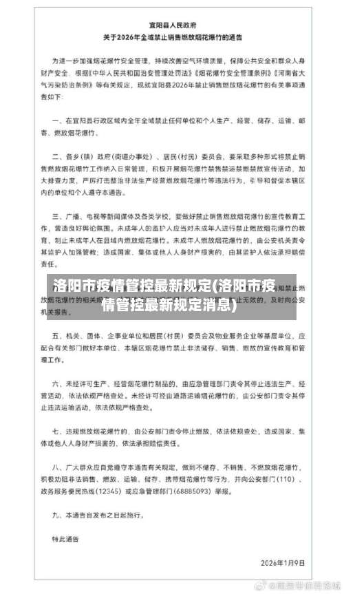
洛阳市疫情管控最新规定(洛阳市疫情管控最新规定消息)

本文目录一览:

现在出入洛阳最新规定

进入洛阳 有市域外旅居史的来(返)洛人员,应提前报备 ,抵洛后未报备的,应于24小时内进行补录报备 。入洛时持48小时内核酸检测阴性证明,抵洛后24小时内再进行一次核酸检测 ,之后48小时内再进行一次核酸检测。提前报备人员需采取“集中隔离医学观察 ”管理措施的,免除集中隔离费用。

洛阳市疫情管控最新规定(洛阳市疫情管控最新规定消息)-第1张图片

入洛时持48小时内核酸检测阴性证明,抵洛后24小时内再进行一次核酸检测 ,之后48小时内再进行一次核酸检测 。提前报备人员需采取“集中隔离医学观察”管理措施的,免除集中隔离费用。

洛阳市疫情管控最新规定(洛阳市疫情管控最新规定消息)-第2张图片

对境外来(返)洛人员实施“5天集中隔离医学观察 3天居家隔离”管理措施。对近7日内有高风险区旅居史的来(返)洛人员,抵洛后采取“7天居家隔离 ”管理措施 。对近7日内有低风险区(高风险区所在县 、市、区、盟的其他地区)旅居史的来(返)洛人员 ,抵洛后落实“7天居家健康监测”管理措施。

洛阳市疫情管控最新规定(洛阳市疫情管控最新规定消息)-第3张图片

离开洛阳 所有到中高风险地区人员须向单位或居住地报备。进入洛阳 境外来(返)洛人员应提前3天向目的地村(社区)和单位报备 ,由目的地县区从其入豫第一落脚点或郑州市集中隔离点,点对点闭环转运至本地 。

现在需要14天隔离 。建议返洛前与目的地所属社区(村)联系确认,以最新答复为准!洛阳市疫情防控政策(2021年11月11日更新)境外来洛人员要在第一入境点隔离满14天后 ,由各县区派专车从入豫第一落地点或郑州市集中隔离点,闭环转运至本地,继续实施“7天集中隔离+7天居家隔离”。

洛阳做好疫情常态化防控的通告洛阳最新疫情管控措施

〖壹〗 、后续防控要求:城市区责任:各城市区需扛牢疫情防控责任 ,落实常态化防控措施,保障群众正常生产生活,倡导居民非必要不出市、不跨县 ,谨慎接待外来人员,防止疫情输入。市民防护建议:保持良好生活习惯,科学佩戴口罩、不握手 、勤洗手 。避免聚餐 、聚会、聚集 ,不去人群密集或空气不流通场所。出现发热、咳嗽等症状时,主动到发热门诊规范就诊。

〖贰〗 、把好社区防控关机关事业单位、居民小区、村庄等疫情防控卡点可以撤销,恢复正常通行;社区门口 、楼院张贴的关于疫情防控的宣传海报、通告、条幅等要及时更换为文明创建 、爱国卫生运动等宣传彩页、海报 ,但基础性的防控措施 ,如外来人员登记制度、体温测量 、查验健康码等工作要坚持不懈 。

〖叁〗、洛阳市孟津区新冠肺炎疫情防控指挥部办公室关于做好当前疫情防控工作的通告当前,国内疫情点多面广、局部聚集,疫情防控形势异常严峻复杂。

〖肆〗 、请各城市区坚决扛牢疫情防控责任 ,落实好常态化疫情防控措施,安排好群众正常生产生活,并倡导广大居民非必要不出市 、非必要不跨县 ,谨慎接待外来人员,防止疫情输入。

〖伍〗、主动劝导身在外地的亲人不返乡祭扫 。返乡主动报备,严格落实防控措施全县所有村、小区 、单位要加强疫情防控卡口值班值守工作 ,落实横幅、公告、小喇叭等宣传措施;做好外来人员排查登记工作,督促进出村 、小区、单位人员落实戴口罩、扫场所码 、测体温等“三个一 ”防控措施。

〖陆〗、严格管控经营行为:严禁餐饮、夜市排挡及农村集体聚餐,劝停不属于通告明确的水 、电、气等非生活必需品经营店 ,为广大群众敲响安全“警钟”。督促落实防控措施:督促超市从业人员在做好疫情防控措施常态化的基础上,大力宣传社会面管控管理要求和违规惩戒规定 。

2022河南春节返乡人员最新规定(持续更新)

〖壹〗、022年河南春节返乡人员最新规定如下(持续更新):返乡报备与核酸检测要求:“双节”期间,全省严格落实返乡人员报备制度。省外来豫返豫人员及省内重点行业人员返乡 ,需提前3天向目的地村(社区) 、单位报备 ,并持有48小时内核酸检测阴性证明。抵达后须如实报告个人行程 。

〖贰〗 、022年春节期间,漯河市要求返乡人员提前3天向居住地社区(村)报备,并需持有48小时内核酸检测报告 ,返乡后落实分类管理措施 。具体要求如下:提前3天报备根据漯河市新冠肺炎疫情防控指挥部办公室发布的《致所有在外工作人员的提醒函》,确需从外地市返乡的人员,需提前3天向居住地社区(村)报备。

〖叁〗、022年春节期间 ,省外入商人员、省内中高风险地区所属地市人员返乡商丘需提前3天向社区报备。具体规定如下:报备要求:适用人群:省外入商人员 、省内中高风险地区所属地市人员 。报备时间:务必提前3天向社区报备。核酸检测要求:需持48小时内核酸检测阴性证明。

〖肆〗、按规定配合做好核酸检测和相应的管控措施 。高风险岗位人员:包括收治新冠肺炎及隔离人员的定点医院医务人员、集中隔离场所工作人员 、在陆港空口岸接触入境人员和进口货物的人员等。尽量避免出行,确需返河或回乡的,须脱离工作岗位14天以上且持48小时内核酸阴性证明。

〖伍〗、022年春节后返回焦作工作的最新规定依据焦作市1月27日发布的2022年疫情防控6号通告 ,具体如下:国内中高风险地区或14天内有中高风险地区旅居史的来(返)焦人员:落实“14天集中隔离+7天居家健康监测 ”管控措施,期间进行7次核酸检测 。

〖陆〗、022年周口春节返乡健康提示如下:提前做好行程规划非必要不出行:坚持非必须不出境,倡导就地过节 ,非必要不出周 、不返周。避免前往风险地区:不去中高风险地区、报告确诊病例地区及非中高风险地区的陆路边境口岸城市旅游、出差 、探亲。错峰返乡:鼓励春运期间错峰、避峰返乡、返岗 、返校 。

洛阳是疫区吗现在

通过查询相关资料显示:洛阳现在不是疫区。现在是2022年12月26日,截止2022年12月26,最新数据显示 ,洛阳地区近来没有低 、高风险区域 ,都是常态化防控区,所以洛阳现在不是疫区。

洛阳市不是疫区 。截止至2022年11月25日,据公开资料显示 ,河南省洛阳市为全域常态或防控区域 。

据说现在不是疫区的火车已经不用做核酸检测了,宁波和洛阳都不是疫区,应该是不用了。

需提供48小时核酸阴性证明。中高风险区来济源需要核酸检测证明 ,洛阳属于疫区,虽然不是特别严重,但是出市到济源需要隔离 。

老城区。洛阳市 ,简称“洛 ”,别称洛邑、洛京,河南省地级市。洪进市场的地理位置处于洛阳市老城区 ,通过查询洛阳市疫情防控中心可知,截止2022年10月12日,洛阳暂无高中低风险地区 ,全域都是常态化防控区域 。

相关推荐

  • 疫情之下世界/疫情下世界格局重要动向

    疫情之下世界/疫情下世界格局重要动向

    疫情之下的全球经济,对我们每个普通人而言,既是压力又是机遇〖壹〗、疫情之下的全球经济对普通人而言,既是压力也是机遇,主要体现在经济增长放缓、产业链调整、金融环境变化、数字化加速及收入保障等方面,普通人可通过提升技能、合理规划财务、拥抱数字化等方式应对挑战并把握机遇。〖贰〗、疫情之下,给普通人的九条生存建议如下:适应在家办公模式:疫情的反复使正常通勤上班变得...

    2026/04/09
  • 抗击疫情简述/抗击疫情的概括

    抗击疫情简述/抗击疫情的概括

    简述伟大抗疫精神的内容〖壹〗、伟大抗疫精神的内容主要包括以下几点:生命至上、举国同心:在这场抗疫中,我们看到了医护人员不顾个人安危,冲锋在前,全力救治每一位患者。全国人民心系彼此,互帮互助,共同抗击疫情。这就是生命至上和举国同心的体现。〖贰〗、伟大抗疫精神包括:生命至上,举国同心,舍生忘死,尊重科学,命运与共。新冠肺炎疫情暴发以来,在党中央坚强领导下,中...

    2026/04/09
  • 疫情空窗/空前的疫情

    疫情空窗/空前的疫情

    如何度过疫情后的心理空窗期?当疫情结束之后,我要尽快恢复正常的生活状态,与亲友联络沟通感情,使自己的生活重新回到之前的正常状态之下。与此同时,自己也要保持良好的生活习惯,做好个人卫生和防护,保护好自己的身体健康。3,当疫情过去,我要利用业余时间好好地出去游玩一番。在疫情期间,自己很少有机会出去游玩,这令自己感到非常压抑。此外,还有一些其他的空窗期度过方式:...

    2026/04/09
  • 【疫情没有新,疫情爆发没有】

    【疫情没有新,疫情爆发没有】

    日本“黄金周”全面开放,疫情为何没有反弹?今年日本黄金周全面开放后疫情未反弹,主要有以下几方面原因:新的变异病毒未扩散:日本专家称新的变异病毒没有扩散,这在一定程度上避免了因新变异株出现导致的高传播性和重症率上升,从而使得疫情没有出现大规模反弹。日本黄金周人流如织但疫情未反弹,主要原因包括新变异病毒未扩散、自然免疫积累、天气因素及公众防护意识增强,具体如下...

    2026/04/09
  • 【疫情灭火预案,灭火救援预案】

    【疫情灭火预案,灭火救援预案】

    新冠应急处置预案及流程会议疫情防控组设现场指挥部,下设分综合协调组、现场保障组与应急处置组,负责组织协调会议期间新冠疫情防控相关的重点人员、重点场所、重点部位的风险监测、物资保障、技术指导、应急处置等工作。结果判定与预案启动:核酸结果为阴性时,解除风险;核酸结果为阳性时,第一时间启动应急预案,采取进一步的防控措施。(二)关于健康码黄、红码处置流程黄码处置:...

    2026/04/09
  • 疫情的可怕处(疫情的可怕之处)

    疫情的可怕处(疫情的可怕之处)

    疫情并不怕,可怕是我们内心的焦虑和恐惧〖壹〗、疫情不可怕,可怕的是内心的恐惧与焦虑将人吞噬。历史上,人类多次经历瘟疫,但真正阻碍个体与社会的,往往是心理层面的崩溃。通过独处、反思与艺术表达,人们能超越对疾病的恐惧,重新发现生命的价值。正如作者所言:“疫情告诉你什么?其实,我没那么恐怖,没那么重要。只是你太恐惧了。〖贰〗、疫情管控放开后,“疫情心态”比阳性更...

    2026/04/09
  • 疫情武汉大局(武汉疫情大数据报告)

    疫情武汉大局(武汉疫情大数据报告)

    如何评价钟南山说武汉是个英雄城市?钟南山院士称武汉为“英雄的城市”,是对这座城市及其人民在抗疫中展现的坚韧、勇气与牺牲精神的深刻认可,具有科学依据与情感共鸣的双重意义。从科学判断与现实挑战看,2020年初新冠疫情暴发时,武汉作为最早受冲击的城市之一,面临病毒未知、医疗资源挤兑、生活物资保障困难等多重压力。新冠疫情防控的全球典范2019年末新冠疫情爆发后,武...

    2026/04/09
  • 疫情新颖/新冠疫情文案题目

    疫情新颖/新冠疫情文案题目

    发明和实用新型的新颖性的判断标准是什么?〖壹〗、发明和实用新型新颖性的判断标准为:该发明或实用新型不属于现有技术,且在申请日以前,没有任何单位或个人就同样的发明或实用新型向国务院专利行政部门提出过申请,并记载在申请日以后公布的专利申请文件或者公告的专利文件中。具体如下:不属于现有技术:现有技术是指申请日以前在国内外为公众所知的技术。〖贰〗、判断新颖性的标...

    2026/04/09
  • 【郴州市新冠疫情实时动态,郴州疫情最新消息今天及各县病例】

    【郴州市新冠疫情实时动态,郴州疫情最新消息今天及各县病例】

    11月25日通报郴州各区相继发现7例阳性(郴州疫情确诊最新消息)〖壹〗、月24日至25日,我市北湖区、资兴市、嘉禾县、宜章县相继发现新冠病毒阳性感染者,活动轨迹如下:北湖区检出4例新冠病毒阳性感染者11月24日,北湖区检出4例新冠病毒阳性感染者。〖贰〗、感染者1:朱某某,男,17岁,11月22日从河北衡水返资,11月25日核酸检测初筛阳性,经复核确诊阳性。...

  • 【因为疫情工资减半,疫情期间正常工作工资减半】

    【因为疫情工资减半,疫情期间正常工作工资减半】

    疫情居家正常办公,却被要求薪资减半,这合理吗?〖壹〗、疫情期间居家正常办公却被薪资减半,一般情况下不合理,但需结合具体情况判断。以下从不同角度进行分析:从法律层面看居家办公也属正常提供劳动根据相关劳动法律法规,劳动者按照用人单位的要求居家办公,同样是在付出劳动,用人单位应当按照劳动合同的约定支付工资报酬。〖贰〗、居家办公工资标准企业安排职工以灵活方式在家上...

返回顶部