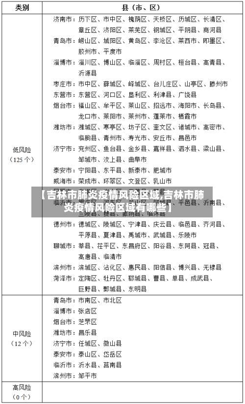
【吉林市肺炎疫情风险区域,吉林市肺炎疫情风险区域有哪些】

吉林市是低风险地区吗

吉林市船营区风险等级于5月15日由低风险调整为中风险,调整依据为当地新增1例本地新冠肺炎确诊病例。调整背景与依据事件时间:2020年5月15日 。调整主体:吉林省新冠肺炎疫情防控工作领导小组办公室。调整原因:吉林市船营区新增1例本地新冠肺炎确诊病例。

【吉林市肺炎疫情风险区域,吉林市肺炎疫情风险区域有哪些】-第1张图片

吉林市疫情现在属于低风险地区 。以下是相关防控最新要求:外地返吉人员健康监测:从外地返回吉林市后 ,需及时进行自我健康监测,持续14天。在此期间,一旦出现发热 、干咳、乏力、咽痛 、嗅味觉减退或丧失等不适症状 ,应做好个人防护措施,佩戴医用口罩,及时前往当地定点医疗机构的发热门诊就诊。

【吉林市肺炎疫情风险区域,吉林市肺炎疫情风险区域有哪些】-第2张图片

吉林应该是低风险地区 。因为我们的名字起的好吉林的吉字是非常吉祥的意思 。

据吉林发布 ,按照国家新冠肺炎疫情分区分级标准 ,6月7日起将吉林市丰满区风险等级由高风险调整为低风险,将吉林市昌邑区、船营区风险等级由中风险调整为低风险。截至近来,全国所有省市县均调整为低风险地区。

全国疫情风险地区分类表

〖壹〗、新冠肺炎风险等级划分标准如下:高风险等级地区:以县 、市(区)为单位 ,累计病例超过50例,且14天内有聚集性疫情发生的地区 。中风险地区:以县市区为单位,存在以下两种情况之一的地区:14天内有新增确诊病例 ,且累计确诊病例不超过50例;或累计确诊病例超过50例,但14天内未发生聚集性疫情。

〖贰〗 、一类、二类、三类 、四类风险地区的划分主要依据媒介伊蚊的地域分布、活跃期长短以及疫情发生的风险等因素。一类地区:定义:媒介伊蚊活跃期较长、既往报告登革热本地病例较多 、聚集性疫情发生风险相对较高的省份 。包括:浙江、福建、广东 、广西、海南、云南。

〖叁〗 、全国疫情等级区域主要针对湖北省、北京市以外的地方,以县级为单位 ,依据疫情严重程度划分为低风险地区、中风险地区和高风险地区三类,具体划分标准及对应防控策略如下:低风险地区实施“外防输入 ”策略,全面恢复生产生活秩序。

〖肆〗 、截至近来 ,国内共有2个高风险地区,76个中风险地区,主要分布在陕西省 、河南省、浙江省等地 ,以下为详细信息(数据不包括港澳台地区):高风险地区:具体地区名单会随疫情形势动态调整 ,可通过权威渠道实时查询 。

8月10号吉林市万达小区还属于高风险区域吗

不属于。按照国务院《新型冠状病毒肺炎防控方案(第九版)》相关规定,经专家组研判,吉林市新型冠状病毒肺炎疫情防控工作领导小组研究决定 ,2022年8月10日起将昌邑区万达江畔华城D区、万达小区 、龙潭区龙潭悦景小区风险等级由高风险调整为中风险。疫情防控期间,注意佩戴口罩,保持间距 。

调整时间:2022年12月4日、2022年12月5日新增高风险区:12月4日:安居街道陈屯村第一胡同、南刘村中心街胡同 、十里西小产权楼4单元等27个区域。12月5日:安居街道八里庙小区西区3号楼1单元、八里庙小区西区1号楼1单元等35个区域。

划定定福庄西里1号院15号楼为高风险区 ,实行“区域封闭,足不出户,上门服务”措施 。

相关推荐

  • 滕州疫情怎样/滕州役情通报

    滕州疫情怎样/滕州役情通报

    滕州几点封城〖壹〗、022年10月20日20时。2022年11月5日经枣庄市疫情防控中心官方网站查询显示滕州2022年10月20日20时封城。滕州市,山东省所辖县级市,由枣庄市代管。旧称“滕县”,滕州,古为“三国五邑之地、文化昌明之邦”,考古发掘的距今7300年的“北辛文化”遗址,表明这里是中华民族最早的文明发源地之一。〖贰〗、月4日滕州实行全城封控居家隔...

    2026/04/09
  • 济宁疫情核酸(济宁核算检测)

    济宁疫情核酸(济宁核算检测)

    济宁新增15例无症状,分布在这几个县区!〖壹〗、梁山县:1例,系集中隔离点检出。济宁高新区:1例,系主动就诊检出。太白湖新区:1例,系主动就诊检出。此外,2022年12月9日0时至24时,全市本土确诊病例出院1例,在任城区。〖贰〗、济宁市2022年12月9日0时至24时新冠肺炎疫情情况2022年12月9日0时至24时,全市报告无新增本土确诊病例。〖叁〗、济...

    2026/04/09
  • 【临港疫情,临港新冠肺炎】

    【临港疫情,临港新冠肺炎】

    临港为什么工地没复工〖壹〗、疫情。临港位于山东省东南部鲁苏交界处,根据临港疫情工作报告了解到,截止到2022年10月24日,经核实,当地疫情形式严重,实行封禁管控措施,因此临港所有工地都没有复工。〖贰〗、积塔半导体:作为新能源汽车芯片主要供应商,自3月中旬封闭生产以来维持98%以上产能,厂区零感染。管委会为其提供核酸采样上门服务,并优先兑现专项奖补资金。积...

    2026/04/09
  • 【战疫情相声,相声疫情】

    【战疫情相声,相声疫情】

    相声味儿的抗疫是一种乐观精神的体现相声味儿的抗疫体现了天津人民在艰苦抗疫过程中乐观积极、幽默豁达的精神,这种精神以轻松诙谐的方式缓解了疫情防控的紧张氛围,为抗疫工作注入温暖力量,是乐观精神的生动体现。具体表现如下:天津抗疫中的语言艺术展现乐观快板与段子催核酸:天津疫情防控工作人员“大白”在社区里拿着快板催大家做核酸,还有的拿着大喇叭自己编段子。天津人确实普...

    2026/04/09
  • 包含株洲疫情处分的词条

    包含株洲疫情处分的词条

    株洲市疫情风险等级疫情等级划分的4个等级判定主要依据病例数、传播风险及区域防控需求,通常分为低风险、中风险、高风险和重点管控区域(部分地区可能将“重点管控”单独列为一级或纳入高风险范畴)。以下是具体判定标准及说明:低风险地区判定标准:无新增本土病例:连续14天内无新增本地确诊病例或无症状感染者。021湖南株洲疫情风险属于低风险地区。没有发生过本土新增病例的...

    2026/04/09
  • 【疫情口罩市场,疫情下的口罩市场】

    【疫情口罩市场,疫情下的口罩市场】

    那些疫情卖口罩想发家致富的人:有些从暴富到血亏,只用了半个月_百度...比较高时,N95口罩机炒到230多万,一次性口罩机100多万。订机要全款,而且发货多在半个月,甚至一个月后。结果是,疫情初稳时杀进口罩市场的投资者,能在三月中下旬投产都算是早的。而且,当时口罩机厂根本不上门安装,许多口罩机调试不好就“趴窝”在那。一个真实故事说明自由市场经济不是万能的...

    2026/04/09
  • 本轮疫情波及28省份(本轮疫情波及11省 是哪些省份)

    本轮疫情波及28省份(本轮疫情波及11省 是哪些省份)

    我国疫情已经波及28个省份,如何应对奥密克戎新挑战?〖壹〗、只要我们不去人流量大的密集空间,只要我们在日常家居生活中多通风多消毒,我相信奥密克戎是可以战胜的!传染性强是奥密克戎最狡猾的地方。了解了这一点,我们不仅要做好个人防护,还要及时接种新冠肺炎疫苗!要知道,新冠肺炎疫苗虽然不能100%保证接种者不会被感染,但即使是感染,接种后也是轻微的!减少外出,做好...

  • 2013美国疫情/美国疫情实录

    2013美国疫情/美国疫情实录

    美国是如此强大,然而疫情却暴露了美国人原来如此贫穷〖壹〗、这一现象的直接原因是疫情导致企业大规模裁员,而深层原因在于大量美国人没有储蓄习惯。据分析,超过六成的美国人没有存款,疫情前依赖工资维持生活,失业后立即失去收入来源,只能依赖社会救济。例如,连锁巨头梅西百货临时解雇了13万零售终端业务人员,进一步加剧了这一群体的经济压力。〖贰〗、当疫情在美国大规模爆发...

    2026/04/09
  • 上海企业疫情补助(上海企业疫情补贴什么条件可以领)

    上海企业疫情补助(上海企业疫情补贴什么条件可以领)

    上海企补是什么意思?“上海企补”即上海市企业稳岗补贴,是由上海市人力社保局负责实施的一项政策措施。以下是关于“上海企补”的详细解释:政策目的:该政策主要面向受疫情影响较大的企业,旨在鼓励企业稳定岗位、稳定经济。帮助企业渡过难关,保障就业岗位和稳定社会秩序。补贴对象:在上海市注册、纳税的企业。云闪付在上海市的企业补贴主要涉及家电家居家装消费品补贴政策,具体内...

  • 【疫情怎么休假,疫情期间休假政策】

    【疫情怎么休假,疫情期间休假政策】

    疫情休假有工资吗〖壹〗、企业受疫情影响安排职工加班的工资支付:在疫情防控期间,企业因工作需要安排职工加班的,应按照《劳动法》等相关法律法规支付加班工资。〖贰〗、疫情防控期间,工资待遇按正常工作期间工资支付,休息休假企业可结合实际安排调休或补休,具体需遵循当地政策与企业协商。工资待遇确定正常工作情况:对因政府依法采取紧急措施,导致劳动者不能返岗,但劳动者提供...

    2026/04/09
返回顶部