河北宜昌市疫情风险等级/湖北省宜昌市疫情管控

全国疫情风险等级名单是?

〖壹〗 、高风险等级地区:以县、市(区)为单位 ,累计病例超过50例,且14天内有聚集性疫情发生的地区。中风险地区:以县市区为单位,存在以下两种情况之一的地区:14天内有新增确诊病例 ,且累计确诊病例不超过50例;或累计确诊病例超过50例,但14天内未发生聚集性疫情 。

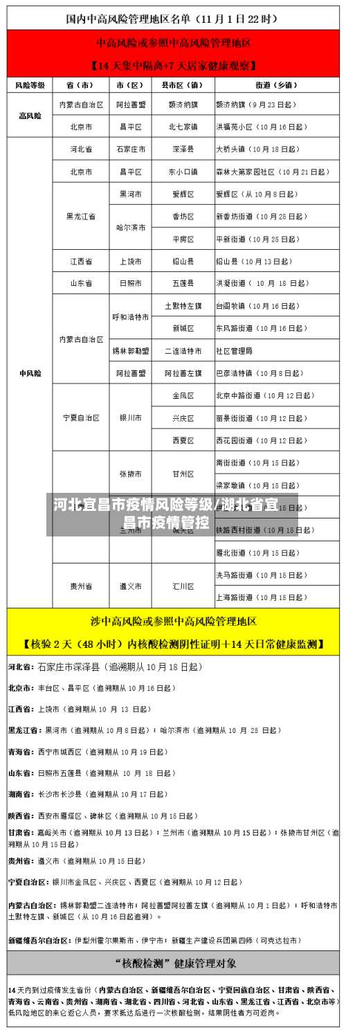
河北宜昌市疫情风险等级/湖北省宜昌市疫情管控-第1张图片

〖贰〗、疫情级别通常根据疫情的传播风险 、严重程度及防控需求进行划分,主要分为低风险地区、中风险地区和高风险地区三个级别 ,具体划分标准及依据如下:低风险地区:定义:无确诊病例 ,或连续14天无新增确诊病例。

河北宜昌市疫情风险等级/湖北省宜昌市疫情管控-第2张图片

〖叁〗、查看结果:页面会明确标注所选地区为高风险区 、中风险区还是低风险区,并显示具体区域范围(如某街道 、社区)。订阅变更通知:点击页面中的“订阅疫情风险等级变更通知”,开启后若所选地区风险等级发生变化 ,系统将通过消息推送提醒用户 。

河北宜昌市疫情风险等级/湖北省宜昌市疫情管控-第3张图片

〖肆〗、浙江省:作为经济发达、人员流动频繁的省份,在疫情防控中也面临着一定压力。杭州 、宁波等城市在出现疫情后,会根据病例的活动轨迹和疫情传播风险 ,将部分区域划定为中风险地区,实施如公共场所限流、加强健康监测等防控举措。

〖伍〗、支持切换城市或输入区县名称精准查询,页面通常包含地图标注及详细名单 。提醒:所有平台均支持动态更新 ,查询时需确保网络连接正常,并注意选取最新日期数据 。

〖陆〗 、查询方式:点击进入上海本地宝的风险专题页面,可获取全面的风险地区数据。附加功能:关注微信公众号“上海本地宝 ” ,在对话框搜索【风险】,即可便捷获取实时更新的全国疫情风险等级和中高风险地区名单。注意:以上数据仅限于中国大陆地区,不包括港澳台 。

疫情级别如何划分

〖壹〗、疫情级别通常根据疫情的传播风险、严重程度及防控需求进行划分 ,主要分为低风险地区 、中风险地区和高风险地区三个级别 ,具体划分标准及依据如下:低风险地区:定义:无确诊病例,或连续14天无新增确诊病例。防控措施:实施“外防输入”策略,强调个人防护与社会面常态化防控 ,如公共场所佩戴口罩、保持社交距离等。

〖贰〗、在中国,突发公共卫生事件的疫情分级标准主要划分为四个等级:特别重大(Ⅰ级):当疫情在全国范围内扩散,对社会经济造成严重威胁 ,或与已知传染病差异显著且传播迅速时,会被列为Ⅰ级响应 。这一级别的疫情需要国家层面的高度重视和全面防控。

〖叁〗 、疫情一级、二级、三级的区别主要体现在疫情的严重程度 、防控措施和响应层级上:一级: 疫情严重程度:出现严重的社区爆发流行,疫情防控和医疗救治能力严重不足。 防控措施:需要外部支援来加强疫情防控和医疗救治 。 响应层级:对应“特别重大”或“重大疫情 ” ,由比较高级别的决策机构进行统一领导和指挥。

〖肆〗 、一级(低风险):疫情零星散发,无显著传播。防控措施以日常监测和预案准备为主,确保疫情在初期就能得到有效控制 。二级(中风险):局部地区出现聚集性疫情 ,表明病毒已经开始在特定区域内传播。此时需要加强病例追踪、局部交通限流等措施,以防止疫情进一步扩散。

河北是什么风险等级

〖壹〗、天津河北区近来整体仍为低风险地区,但存在确诊病例 ,需关注疫情动态变化 。 具体说明如下:风险等级划分依据根据公开信息 ,天津河北区当前未被调整为中高风险地区,整体仍属于低风险区域 。风险等级的判定通常基于病例数量 、传播链清晰度、防控措施有效性等因素,近来河北区尚未达到中高风险标准。

〖贰〗、近来河北省为低风险地区 ,到陕西安康不需要集中隔离。具体说明如下:依据风险等级判断:根据2022年1月21日更新信息,河北省全省为低风险地区,而陕西安康的隔离政策明确针对中高风险地区及有奥密克戎变异株疫情报告的设区市人员 。低风险地区人员无需集中隔离。

〖叁〗 、风险等级与出行管控风险等级:安新县未调整风险等级 ,仍为低风险地区。保定市其他区域(如莲池区、竞秀区、徐水区等)也均为低风险地区 。出行管控:因安新县出现本土确诊病例,当地人员出入其他省市可能被要求隔离或出示48小时核酸检测阴性证明。

〖肆〗 、高风险。根据疫情防控指挥部查询显示可知截止到2022年12月6日,河北地区有3251个高风险地区 ,属于高风险等级 。出行时仍需根据目的地防疫政策准备出行材料并备注相关事宜,通程期间做好个人防护措施,少去人员密集的公共场所。河北 ,简称“冀”,是中华人民共和国省级行政区,省会石家庄。

河北疫情风险等级查询流程

在支付宝上查各地的疫情风险等级 ,可按照以下步骤操作:第一步:点击“市民中心”图标进入支付宝应用后 ,在首页找到并点击“市民中心 ”图标 。此图标通常位于首页较为显眼的位置,方便用户快速找到并进入相关服务页面。第二步:点击“防疫工具箱 ”图标进入“市民中心”页面后,在众多功能选项中找到“防疫工具箱”图标并点击。

在支付宝中查看疫情风险等级 ,可按照以下步骤操作:打开支付宝首页,进入【国务院客户端】小程序打开支付宝应用,在首页搜索栏输入“国务院客户端 ” ,或通过首页推荐的小程序入口找到并点击【国务院客户端】,进入其服务页面 。

在微信中查询某地疫情风险等级,可按以下步骤操作:进入微信并点击“我”:打开微信应用程序 ,在界面右下角找到并点击“我”选项 。点击“支付 ”:在“我”的页面中,找到“支付”选项并点击进入。选取“城市服务 ”模块:在支付页面中,找到“城市服务”模块并点击进入。

相关推荐

  • 党员誓词疫情(疫情入党誓词)

    党员誓词疫情(疫情入党誓词)

    【青春战“疫”者】苏瑶:青春战“疫”,闪耀光芒〖壹〗、苏瑶在青春战“疫”中展现了新时代青年党员的担当,她以实际行动践行初心使命,让青春在抗疫一线闪耀光芒。具体事迹如下:主动请缨,投身抗疫一线疫情来临时,苏瑶作为五井塘社区志愿者,第一时间报名参与防疫工作。尽管丈夫也在抗疫一线、家中还有两个年幼的孩子,她仍克服困难,吃住在社区岗位,全身心投入志愿服务。〖贰〗、...

    2026/04/09
  • 【疫情业主涨价,疫情涨房租怎么投诉】

    【疫情业主涨价,疫情涨房租怎么投诉】

    月薪2万住不起汉庭如家,后疫情时代,酒店业为何报复性涨价?〖壹〗、后疫情时代酒店业报复性涨价主要是供需关系变化、资本推动、消费结构与心理变化共同作用的结果,部分不合理涨价行为损害了消费者权益和行业良性发展。具体分析如下:供需关系变化是核心驱动因素供给端收缩:2020-2022年疫情期间,国内旅游市场遭受重创,酒店业陷入亏损。〖贰〗、涨价原因:需求集中...

    2026/04/09
  • 【疫情不发钱,疫情不发工资合法吗】

    【疫情不发钱,疫情不发工资合法吗】

    现在疫情无法上班,老板不发工资合理吗?不可以,因疫情停工在一个工资支付周期内的,企业应按劳动合同约定支付工资。疫情期间不给员工发工资一般是不合理的,具体是否合理需根据不同情况判断,企业以强制休假为名不发工资属于违法行为。以下从国家规定、不同阶段工资支付要求、企业与员工应共同克服困难等方面进行详细阐述:国家相关规定明确工资支付要求春节假期延长假期间(1月31...

    2026/04/09
  • 安康疫情治愈/安康疫情治愈人员名单

    安康疫情治愈/安康疫情治愈人员名单

    疫情早日过去的说说希望病毒早点过去,社会恢复安定。愿疫情早日结束,愿山河无恙,人间皆安,愿美好如约而至。待到春暖花开的季节,愿所求皆所愿,山河无恙,岁月安康。希望疫情早点结束,迎来春暖花开之时,我们走在街头不戴口罩,祈祷所有人平平安安。希望疫情早日得到控制,病毒早点过去,大家都健健康康,顺顺利利的。大家记得出门戴口罩。川异域,风月同天。愿全球疫情早日结束,...

    2026/04/09
  • 日照市哪个县有疫情病例/日照哪个地方有疫情

    日照市哪个县有疫情病例/日照哪个地方有疫情

    2022年日照市五连县疫情封了哪些村大沙河村、潮河村、东南坡村、大庄村、王家埠村、京庄村、前魏家村、尹家庄,叩官镇翰林沟村等等。根据网上报道五莲县新增阳性感染者涉及的主要风险点位:潮河镇望海家园小区28号楼、刘官社区、大沙河村、潮河村、东南坡村、大庄村、王家埠村、京庄村、前魏家村、尹家庄,叩官镇翰林沟村,户部乡黄巷子。022年12月11日0时至24时,我市...

  • 农村疫情站岗(村口站岗防疫情)

    农村疫情站岗(村口站岗防疫情)

    沂蒙精神在疫情防控中闪光沂蒙精神在疫情防控中通过党员干部冲锋、群众踊跃参与、解决群众难题、保障群众利益、鼓舞群众信心以及社会各界踊跃捐助等行动得以闪光。具体如下:党员干部冲锋在前,传承红色基因:在新冠肺炎疫情防控过程中,山东蒙阴县传承红色基因,党员干部冲锋在前。疫情期间,党员干部冲锋在前、群众自发配合防控,正是沂蒙精神在新时代的生动实践。抵御精神懈怠风险:...

    2026/04/09
  • 【疫情难忘感言,疫情 难忘】

    【疫情难忘感言,疫情 难忘】

    对抗疫英雄的感言有哪些?对抗疫英雄的感言如下:一起致敬所有医护人员,致敬每一位逆光而行,坚强无私的你。疫情还未结束,战斗尚在持续,致敬白衣天使,感谢各方友人。苦难终将会过去,大国必将崛起,致敬英雄,缅怀同胞,永远铭记,永远心怀感恩!没有你们的保护就没有我们的安定,愿你走的路繁花盛开、春风拂面,你将永远在我们心中。在抗击新冠疫情的艰难时刻,你们是我们的中...

    2026/04/09
  • 此次疫情照片(此次疫情图)

    此次疫情照片(此次疫情图)

    【欣赏】抗击疫情好照片品精选(一)风雪中的坚守,《风雪战疫人》在恶劣环境中,依然坚守岗位,他们是严冬中的暖阳。《守护人》陕西大山的镜头下,是默默奉献的社区工作者,守护着每一寸土地。《众志成城抗疫情》的唐瑞彬,用图片记录了全民共克时艰的壮丽画卷。爱心如火,无声传递,《爱心传递》的王镝,用镜头捕捉到那些无私的奉献。在抗击新冠疫情的紧要关头,无数英雄挺身而出,他...

    2026/04/09
  • 疫情下的状态/疫情之下的个人情绪

    疫情下的状态/疫情之下的个人情绪

    疫情下的5种心理状态〖壹〗、疫情及后疫情时代下,人们常见的心理状态主要有以下五种:矛盾的抗拒疫情三年间,人们虽知疫情风险,却常抱侥幸心理,甚至为生计冒险外出。封控期间,内心积压诸多怨言;放开后,面对空荡街道,反而怀念封控时的“安全”感。这种矛盾源于对未知的恐惧和对现状的抗拒,既想自由行动,又害怕感染风险。〖贰〗、疫情下人们常出现如被困感、极度焦虑、害怕、...

    2026/04/09
  • 福建疫情支出(福建疫情统计表)

    福建疫情支出(福建疫情统计表)

    一季度居民人均可支配收入名义增长放缓,消费支出明显下降居民人均可支配收入名义增长放缓全国整体情况:国家统计局公布的数据显示,今年一季度全国居民人均可支配收入8561元,比上年同期名义增长0.8%,扣除费用因素后实际下降9%。这一增速明显低于往年水平,反映出疫情对居民收入增长的冲击。各省区市情况:31个省区市人均可支配收入同比名义增速均明显放缓,个别省区市甚...

    2026/04/09
返回顶部