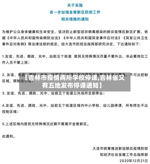
【吉林市疫情两所学校停课,吉林省又有五地发布停课通知】

我院疫情防控报道

020年3月10日 ,西安市新城区卫生健康局卫生监督所对西安华佑医院复工后的疫情防控工作进行了检查指导 ,充分肯定了医院防控措施并提出持续重视的要求。

【吉林市疫情两所学校停课,吉林省又有五地发布停课通知】-第1张图片

在省级疫情防控应急支援队送别会上的讲话尊敬的X主任、各位支援队队员 、同志们:上午好!按照省 、市卫健委党组的安排部署,今天,我们怀着感恩之心和惜别之情 ,召开省级疫情防控应急支援队送别会 。

【吉林市疫情两所学校停课,吉林省又有五地发布停课通知】-第2张图片

积极践行使命,注入疫情防控“新动能 ”王晓的抗疫事迹获中央、省、市多级媒体关注报道,数百名旅客通过短信或口头表达感激 ,提升了郑州的影响力和美誉度,获省市领导多次肯定 。

西安在疫情期间医院救治工作虽有不足,但也有积极案例 ,总体应坚持生命至上原则,持续改进工作。具体分析如下:疫情期间医院救治工作存在的问题部分医院未坚守救人使命:抗疫的最终目标是救人,然而从近期报道的几起事件来看 ,一些医院存在将送上门的急救患者拒之门外的情况。

疫情防控落实工作报告篇1 为切实推进疫情防控常态化条件下学校全面复学复课,确保全体师生身体健康,我校按照县教委的要求 ,积极响应 ,迅速行动,全面加强常态化疫情防控工作,确保秋季开学顺利进行 。

疫情学校停课,孩子在家怎么管理?

营造仪式感:穿戴整齐 ,模拟上学状态要求孩子穿戴整齐:即使在家学习,也应让孩子穿着日常校服或整洁衣物,避免睡衣 、拖鞋等休闲装扮。长期穿着随意会导致懈怠感 ,而正式着装能激发“上学模式 ”的心理暗示,提升专注力。准备学习用品:提前总结好书包、文具、课本等,模拟每天上学前的准备工作 ,强化“学习时间”的仪式感 。

关注孩子日常行为,引导良好习惯养成减少电子设备依赖:孩子停课在家,容易沉迷于手机等电子设备。家长要以身作则 ,减少自己玩手机的时间,多陪伴孩子进行其他有益活动,如一起阅读 、做游戏、进行户外运动等 ,引导孩子养成良好的用眼习惯和生活作息。

制定规律作息与学习计划时间管理:与孩子共同制定每天作息表 ,明确起床、学习 、运动、娱乐及休息时间,保持与在校期间相近的节奏 。例如,上午安排学科学习 ,下午进行兴趣拓展或家务实践,晚上预留亲子互动时间。

吉林松原现在还能开学吗

〖壹〗、025年松原职业技术学院学生于3月1日 - 3月2日返校报到 、学籍注册,3月3日正式上课。根据松原职业技术学院发布的《致全体学生家长的一封信》 ,学院明确了新学期开学安排 。学生需在3月1 - 2日完成返校报到以及学籍注册相关事宜,之后于3月3日开启正式的课程学习。同时,学院也对开学前的注意事项进行了说明。

〖贰〗、吉林松原现在还能开学吗?能 。松原现在己陆续开学 。前期由于疫情的原因 ,大多学校停课了。

〖叁〗、吉林省松原市12月能开学。通过查询信息相关显示截止于2022年12月21日,全国已全面解封,吉林省松原市恢复为常态化管理 ,市区可恢复教学 。

〖肆〗 、023年2月21日。通过查询松原市实验高级中学学校开学公告了解到,高中开学时间是2023年2月21日。高高二年级(含中职学校)和初初二年级于2023年2月21日开学 。高三年级与2月20日开学。松原市实验高级中学,屹立于钟灵毓秀的松嫩平原 ,坐落在美丽富饶的松花江畔 ,始建于1957年。

〖伍〗 、松原市现在都不开学,因为疫情管控教育局规定松原市暂时不开学 。

〖陆〗、不能。截止到2022年12月23日松原市是没有进行开学上课的,在今年的12月11日左右是让去学校取书回家线上的。松原是吉林省下辖的地级市 ,位于中国东北部,吉林省中西部 。

相关推荐

  • 【疫情日本医院,日本医院新冠】

    【疫情日本医院,日本医院新冠】

    日本爆发流感!有医院“完全没药”,这个“黄金48小时”上热搜……_百度...〖壹〗、《产经新闻》报道称,因感染人数激增,日本全国多地感冒药、止咳药等处方药供应严重不足。除了感染人数激增外,部分医疗机构此前过度囤购药品、多家日本药企出现造假丑闻也影响了药品供应链的稳定,造成各类流感药品库存分布不均,加剧了药品短缺。〖贰〗、流感发病自救的“黄金48小时”用药时...

    2026/04/09
  • 疫情拜晚年/2021疫情可以拜年

    疫情拜晚年/2021疫情可以拜年

    春节,都有什么习俗春节期间每天都有着丰富多样的风俗:初一开门炮仗:大年初一凌晨,家家户户会早早起床,燃放鞭炮,寓意着辞旧迎新,驱赶邪佞避灾。放完鞭炮后,碎红满地,灿若云锦,称为“满堂红”,这也预示着新的一年红红火火。拜年:晚辈要先给长辈拜年,祝福长辈健康长寿、万事如意。习俗内容:春节期间,人们会互相拜访亲朋好友,送上新年的祝福和礼物。魅力:走亲访友增进...

    2026/04/09
  • 疫情古文名言/疫情 古语

    疫情古文名言/疫情 古语

    歌颂抗击疫情医生的名言诗句诗句:岩峰耸峙一青松,火眼金睛瞰汉城。赤胆忠心攻疫病,舍家忘死救群生。此诗描绘了医生如青松般坚韧,以火眼金睛洞察病情,赤胆忠心,舍己为人,抗击疫病。尊容幸晤礼彬彬,拜读华章沁客心。弄墨佳珠文苑秀,回春妙手杏林珍。这句诗赞美了医生文雅有礼,医术高超,如同杏林中的珍宝。古来行医济世穷,仁者悬壶沐春风。抗击疫情赞美医生的诗句如下:...

    2026/04/09
  • 云南瑞丽疫情防控最新消息(云南瑞丽疫情防控最新消息通知)

    云南瑞丽疫情防控最新消息(云南瑞丽疫情防控最新消息通知)

    云南瑞丽疫情最新消息月4日0时至24时,瑞丽新增本土确诊病例2例,均为区域核酸筛查中发现,与云南省卫生健康委员会公布数据一致。以下是详细信息梳理:新增本土确诊病例云南省3月4日0-24时新增确诊病例2例,均为本土病例,且均来自瑞丽市区域核酸筛查。这一数据与用户问题中“瑞丽新增本土确诊病例2例”完全吻合。疫情数据与病例情况根据国家卫健委及云南省卫健委通报,...

  • 【六市疫情,六早疫情】

    【六市疫情,六早疫情】

    可怜的郑州人民刚刚结束暴雨灾害又遇疫情,再次通报!27例!疫情通报概况31日,郑州市召开疫情防控新闻发布会通报:30日在二七区例行检查中发现1例核酸初筛阳性,经复核认定为无症状感染者。截至31日18时,后续核酸检测中又发现27人结果异常,经复核与专家诊断,11人为确诊患者,16人为无症状感染者。最近的河南省省会郑州市用多灾多难这个词语来形容是一点儿也不过分...

    2026/04/09
  • 广州疫情程序(广州疫情指南)

    广州疫情程序(广州疫情指南)

    广州疫情阳性人员接收程序是什么呢市疾控中心接到检测机构报告后,第一时间转区疾控中心,采样机构也需第一时间报告区卫健局和区疾控中心,由区疾控中心组织流行病学调查和住所消毒,由区卫健局安排救护车将患者转运至区指定医院进行单人单间隔离收治。病例的密切接触者要居家隔离,由社区卫生服务中心上门进行排查和健康监测。广东省内地区:根据疫情防控要求,收到短信后应在当前所在...

    2026/04/09
  • 惠州疫情谣言/惠州关于疫情通知

    惠州疫情谣言/惠州关于疫情通知

    勿让疫情的谣言伤害你〖壹〗、疫情谣言的常见类型与危害疫情期间谣言种类繁多,包括“偏方治疗”类(如喝大蒜水治肺炎、吃辣椒抗病毒、风油精抑制感染、艾条熏烟杀毒等)、“虚假防控措施”类(如某地封城、飞机洒消毒水)、“个人信息泄露”类(如详细返乡名单传播)以及“恶意诬陷”类(如诬陷返乡者携带病毒并呼吁抓捕家人)。〖贰〗、谣言一:电吹风对手和面部吹30秒能消毒真相:...

    2026/04/09
  • 北京市高考防疫情况分析(疫情下的北京新高考)

    北京市高考防疫情况分析(疫情下的北京新高考)

    志愿无忧:2021新高考报考之考试解读021年北京新高考考试核心解读如下:考试时间与流程准考证领取:6月4日前考生陆续领取准考证,准考证包含考生照片、准考证号、姓名、性别、考生号、报名单位、考点名称、考点地址、考试科目、考场号等信息,反面印有考试时间表及六大类注意事项。八省联考背景与“3+1+2”模式考试范围与目的2021年,辽宁、广东、河北、湖北、湖南、...

  • 【赤峰红山疫情,赤峰红山区新闻最新消息】

    【赤峰红山疫情,赤峰红山区新闻最新消息】

    赤峰市红山区划定中高风险区通告〖壹〗、赤峰市红山区新冠肺炎疫情防控工作指挥部关于划定中高风险区的通告11月9日,红山区在集中隔离场所及闭环管理重点人员核酸检测中检出2例新冠病毒阳性感染者,经专家组会诊,1例为新型冠状病毒肺炎确诊病例,1例为新型冠状病毒肺炎无症状感染者,均已转至定点医疗机构。〖贰〗、是。赤峰十月份发生疫情,主要在赤峰市的阿旗和赤峰市红山区,...

    2026/04/09
  • 以疫情答卷(疫情答卷作文800字)

    以疫情答卷(疫情答卷作文800字)

    中国这样交出“抗疫答卷”——新华社专访国家卫生健康委主任、党组书...通过边治疗、边总结、边完善,武汉重症患者治愈比例从14%提升至89%,彰显了中国抗疫的智慧与效率。国家卫生健康委党组书记、主任雷海潮强调推动中医药服务人民、造福全球,需从传承创新、文化自信、开放发展及中西医并重四方面发力,助力构建人类卫生健康共同体。坚持中西医并重,打造中国特色医疗卫生体...

    2026/04/09
返回顶部