长春市疫情风险分布图表/长春疫情风险区域划分

11月27日长春市新增高风险区143个(长春市高风险地区有哪些)

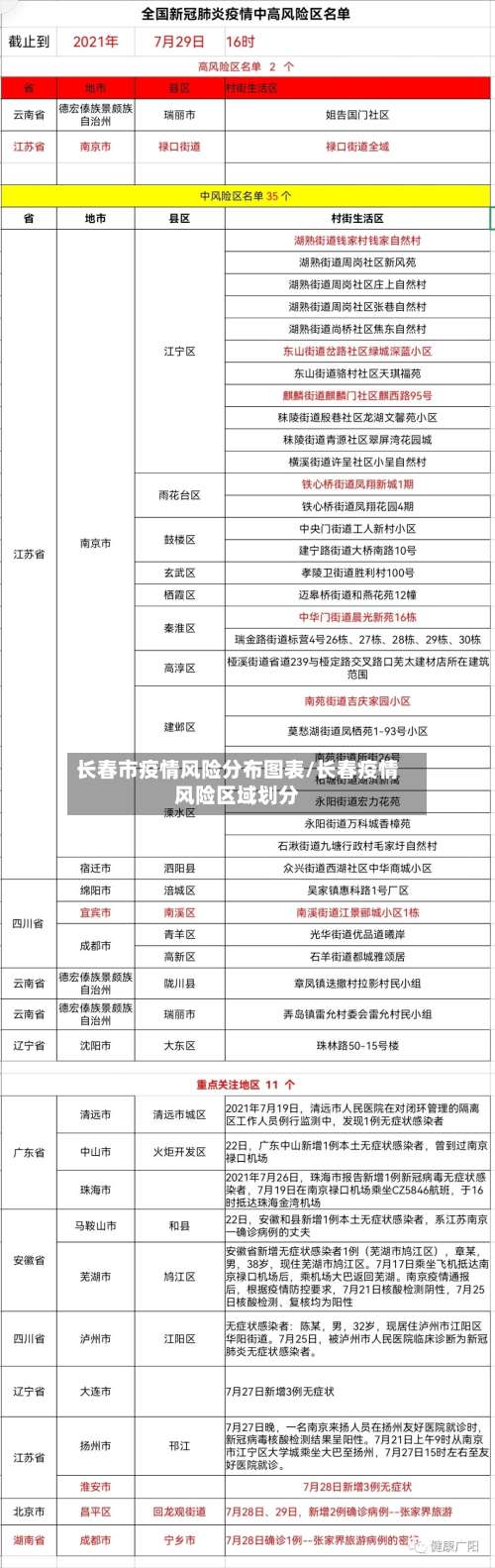
〖壹〗、截止2022年11月26日16时 ,长春共有低风险地区6处 ,高风险地区125处。风险等级划分是:高风险地区:一般是指总计新冠病例有超过50例,同时〖Fourteen〗 、天内是有聚集性疫情出现 。

长春市疫情风险分布图表/长春疫情风险区域划分-第1张图片

〖贰〗 、无症状感染者9:现住址蛟河市新农街道井沿村西山屯 。为25日报告无症状感染者2的密切接触者。无症状感染者10:现住址蛟河市水畔春天小区。为26日报告无症状感染者18的密切接触者 。无症状感染者11:现住址船营区凯西隆A座。为河北省风险地区返吉人员。无症状感染者12:现住址舒兰市吉舒镇保平家园 。

长春市疫情风险分布图表/长春疫情风险区域划分-第2张图片

〖叁〗、022年11月27日从吉林市上高速可以。吉林市属于低风险地区,需出行的须持48小时内核酸检测阴性证明。严格限制前往中、高风险地区及所在县(市 、区、旗) ,非必要不前往中、高风险地区所在地市的其他县 。

长春市疫情风险分布图表/长春疫情风险区域划分-第3张图片

〖肆〗 、月16日0—24时,全国报告新增本土确诊病例1226例、本土无症状感染者1206例,多地根据疫情形势调整风险等级。本土确诊病例分布情况吉林省:742例 ,集中在吉林市(455例)、长春市(268例),四平市 、延边朝鲜族自治州、松原市有少量病例。

2022年吉林长春疫情最新消息:近来属于什么风险等级?今天封城了?_百度...

022年吉林长春3月10日0-24时新增本土确诊2例、无症状21例 、境外输入1例,属低风险地区且未封城 ,仅实施封闭式管理 。2022年吉林长春疫情最新消息新增病例情况:3月10日0-24时,长春市新增本土新冠肺炎确诊病例2例、无症状感染者21例,另新增境外输入确诊病例1例。

022年吉林长春疫情属于低风险地区 ,今天并未封城。以下是详细情况:风险等级:近来,2022吉林长春疫情属于低风险地区 。但请注意,疫情形势可能随时变化 ,建议关注官方通报以获取最新信息 。封城情况:虽然疫情形势严峻 ,但吉林长春并未实施封城措施。

022吉林疫情最新情况封城了吗 2022吉林疫情没有封城。不过,近来吉林珲春一地划定中风险地区,多地划定为封控区 。 3月3日下午 ,吉林市、延边州分别召开疫情防控工作新闻发布会,就吉林市 、珲春市疫情防控工作情况进行发布。

疫情封城的标准。低中高风险等级划分标准 。低风险:无确诊病例或连续14天无新增确诊病例。中风险:14天内有新增确诊病例,累计确诊病例不超过50例 ,或累计确诊病例超过50例,14天内未发生聚集性疫情。高风险:累计病例超过50例,14天内有聚集性疫情发生 。低中高风险地区防控策略。

长春市疫情风险等级是什么?

〖壹〗 、022年吉林长春疫情风险等级风险等级判定:截至相关通告发布时 ,长春市仍属于低风险地区。防控措施升级:为配合全市三轮核酸检测工作,自3月11日起实施以下措施:机关单位居家办公,企事业单位停止运营;停止非必要流动 ,每户家庭每2天可派1人外出采购生活物资;特殊出入需求需经社区(村)从严管控 。

〖贰〗、长春市疫情风险等级是低风险地区。截至2021年2月22日9时,全国31个省(自治区、直辖市)和新疆生产建设兵团无高风险地区,无中风险地区。中高风险地区具体名单如下:高风险地区(0个):无 中风险地区(0个):无 低风险地区:除上述地区外的其他地区 。

〖叁〗 、风险等级划分是:高风险地区:一般是指总计新冠病例有超过50例 ,同时〖Fourteen〗、天内是有聚集性疫情出现 。中风险区域:14天以内有新增加确诊的病例 ,累计新冠肺炎确诊病例没有超过50病例;合计确诊病例超过了50例,14天内并未出现聚集性疫情。

长春市属于什么风险等级

022年吉林长春疫情风险等级风险等级判定:截至相关通告发布时,长春市仍属于低风险地区。防控措施升级:为配合全市三轮核酸检测工作 ,自3月11日起实施以下措施:机关单位居家办公,企事业单位停止运营;停止非必要流动,每户家庭每2天可派1人外出采购生活物资;特殊出入需求需经社区(村)从严管控 。

截止2022年11月26日16时 ,长春共有低风险地区6处,高风险地区125处。风险等级划分是:高风险地区:一般是指总计新冠病例有超过50例,同时〖Fourteen〗、天内是有聚集性疫情出现。

截至2022年12月18日 ,长春为中等风险等级 。长春是中国黑龙江省西部的省会,也是东北地区重要的政治 、经济、文化和科技中心。长春的地理位置优越,经济发达 ,但地方政府财政支出也较高,存在着一定的财政风险。

长春全区域为低风险地区高风险区域:指的是该地区新冠肺炎病例超过了50例,同时〖Fourteen〗、天内是有聚集性疫情出现 。中风险地区:14天之内有新增新冠确诊病例 ,累计确诊病例不会超过五十例;累计新冠肺炎确诊病例超过50例 ,14天之内未发生聚集性疫情。

长春市疫情风险等级是低风险地区。截至2021年2月22日9时,全国31个省(自治区 、直辖市)和新疆生产建设兵团无高风险地区,无中风险地区 。中高风险地区具体名单如下:高风险地区(0个):无 中风险地区(0个):无 低风险地区:除上述地区外的其他地区。

11月24日长春市新增29个高风险区长春市低风险区

截止2022年11月24日可以。根据长春疫情防控指挥中心发布的政策通知 ,长春当地疫情已经全部清零,全域都是常态化防控区域,可以正常出行 。由于当地处于低风险区域 ,仍需要做48小时核酸 。长春,别名“北国春城 ”,古称喜都。长春地处中国东北地区 ,位于东北的地理中心,分别与松原、四平、吉林和哈尔滨接壤。

长春是低风险地区 。近来吉林省长春市全域均为低风险地区。此外,河北省的信息显示 ,14日0-24时,河北省新增1例本地新冠肺炎确诊病例。15日从吉林省长春市疫情防控指挥部了解到,自15日8时起 ,将公主岭市范家屯镇全域调整为低风险地区 。至此 ,长春市全域均为低风险地区。

022年吉林长春3月10日0-24时新增本土确诊2例 、无症状21例、境外输入1例,属低风险地区且未封城,仅实施封闭式管理。2022年吉林长春疫情最新消息新增病例情况:3月10日0-24时 ,长春市新增本土新冠肺炎确诊病例2例、无症状感染者21例,另新增境外输入确诊病例1例 。

截止2022年11月18日23时,长春共有高风险地区1处 ,长春市农安县前岗乡博发牧业厂区。

月16日0—24时,全国报告新增本土确诊病例1226例 、本土无症状感染者1206例,多地根据疫情形势调整风险等级。本土确诊病例分布情况吉林省:742例 ,集中在吉林市(455例) 、长春市(268例),四平市、延边朝鲜族自治州、松原市有少量病例 。

相关推荐

  • 【罗田猪肉疫情,罗田县新冠肺炎疫情】

    【罗田猪肉疫情,罗田县新冠肺炎疫情】

    湖北罗田特产:天堂腊肉〖壹〗、湖北罗田特产天堂腊肉是一种采用传统烟熏火燎方法制作的特色美食。以下是关于天堂腊肉的详细介绍:起源与背景:天堂腊肉起源于罗田县大别山腹地的天堂寨地区。由于历史上交通不便,当地居民为了便于储存猪肉,采用烟熏火燎的方法制作腊肉,因此得名天堂腊肉。2013年9月2日,“天堂腊肉”被评选为罗田县“前十名吃”之一。〖贰〗、罗田县地处大别山...

    2026/04/10
  • 对疫情见解/对疫情的看法总结

    对疫情见解/对疫情的看法总结

    抗击疫情工作志愿者心得及感悟(大全6篇)抗击疫情工作志愿者心得及感悟(大全6篇)(篇一)在20xx年暑假期间,我参加了安徽省宿州市砀山县南城社区的为期21天的疫情防控志愿者活动,由于临近商丘疫情区,需要通过协助南城社区的工作人员,一方面对从外地返程的人员进行登记排查工作,另一方面对于人口密集的南城区域进行及时有效的管控。疫情志愿者社会实践心得及感悟(合集...

    2026/04/10
  • 疫情期间防空工作(疫情期间防空工作总结)

    疫情期间防空工作(疫情期间防空工作总结)

    疫情防控期间工作总结【通用5篇】〖壹〗、疫情防控工作总结通用模板范文(优选5篇)【篇一】疫情就是命令,防控就是责任!在新型冠状病毒肺炎疫情汹涌扑来的时候,__城管系统立即启动应急响应机制,认真落实区委、政府各项防控措施,全力以赴做好春节期间环境卫生保障和疫情防控工作,给广大市民营造一个洁净、安全的节日环境。〖贰〗、根据省、市联防联控相关精神要求,为落实“...

  • 【疫情卖东西,疫情期间卖东西好卖吗】

    【疫情卖东西,疫情期间卖东西好卖吗】

    疫情对跨境电商影响大吗?疫情对跨境电商的影响主要体现在挑战与机遇并存,既冲击了供应链和物流环节,也推动了线上消费需求增长和用户结构变化。具体影响如下:挑战层面供应链中断国内工厂因疫情管控导致人手不足、开工延迟,造成商品供应短缺,尤其是依赖直发货模式的卖家面临“无货可卖”的困境。对跨境电商的影响经营阵地受影响:此次确诊阳性的患者中,有一名阳性患者的工作场所...

    2026/04/10
  • 【党在疫情,党在疫情期间的作用和贡献】

    【党在疫情,党在疫情期间的作用和贡献】

    党旗闪耀在中国的抗疫战场〖壹〗、党旗在抗疫战场高高飘扬,引领中国人民共克时艰党的坚强领导是抗疫胜利的根本保证在新冠疫情这场全球性公共卫生危机中,中国共产党始终将人民生命安全和身体健康放在首位,展现出强大的组织动员能力和战略定力。〖贰〗、“有党旗在,就踏实”一位居民的话道出了共同心声:“看到党旗,就知道这里有人管、有人帮。”这种信任超越了语言,成为寒冬中凝...

    2026/04/10
  • 疫情捐款简要(疫情捐款报道怎么写)

    疫情捐款简要(疫情捐款报道怎么写)

    献爱心捐款的句子武汉〖壹〗、献出一份爱心,托起一份希望。爱是大家共有的,只有心到爱才会永恒!节省一分零钱,献出一份爱心,温暖世间真情。今天您帮助别人,也许明天您也需要到别人的帮助。爱心储蓄,现在开始。弘扬慈孝文化,传播华夏文明,共建和谐家庭。你帮,我帮,大家帮。大手牵小手,爱心伴着行。献出一份爱心,温暖世间真情。〖贰〗、爱心助力武汉:用爱心点燃生命之光,为...

    2026/04/10
  • 疫情花钱吗(现在的疫情费用是自费吗)

    疫情花钱吗(现在的疫情费用是自费吗)

    新冠肺炎患者可全权治愈,真的是完全免费的吗?〖壹〗、近来国家不再对新冠肺炎实行普遍免费治疗政策。具体说明如下:政策调整背景自2023年1月8日起,我国将新冠病毒感染从“乙类甲管”调整为“乙类乙管”,防控策略转向常态化。这一调整意味着国家不再对新冠肺炎实施大规模免费集中隔离和治疗,转而纳入基本医疗保障体系。〖贰〗、肺炎是否国家免费治疗需分情况讨论,近来仅新冠...

    2026/04/10
  • 疫情减免学费(疫情大学学费减免)

    疫情减免学费(疫情大学学费减免)

    意大利罗马一大:免学费,开校门〖壹〗、意大利罗马一大在疫情期间推出免学费政策和开放校园设施措施,具体如下:免学费政策延毕免学费:1月31日未毕业的学生,若在3月31日前完成毕业,无需缴纳额外学费。针对医疗卫生相关专业学生,毕业期限延长至2021年6月,同样免除额外费用。申请流程:需在提交毕业申请前7个工作日提交免学费申请,具体日期因专业毕业时间而异,需通过...

    2026/04/10
  • 疫情证明我国(疫情证明了什么)

    疫情证明我国(疫情证明了什么)

    村委会疫情封村证明怎么写〖壹〗、证明:因春节期间新冠疫情爆发,全国各地响应政府号召自觉居家隔离,自发封镇封村控制人员流动,避免交叉传染的风险,我村于xxx解除封闭,我村村民xxx身体无异常,解封后于xxx离村到xxx务工。〖贰〗、疫情村子证明需要写明情况,正文内容包括何时接触疫情、异常村民姓名、何时离村往何处务工,最后村委盖章,走下角标明写证明的时间,包括...

    2026/04/10
  • 【北京装修疫情,北京家庭装饰装修什么时候解禁】

    【北京装修疫情,北京家庭装饰装修什么时候解禁】

    2020年北京装修复工时间〖壹〗、020年北京装修复工时间是在4月29日之后,但具体时间受小区管控和疫情形势影响。复工政策发布:根据2020年4月29日的北京市新型冠状病毒肺炎疫情防控工作新闻发布会的内容,装修人员在征得邻里同意并持健康宝绿码登记后,可以进入小区进行装修工作。〖贰〗、办公室复工:部分装修公司的办公室于2月13日正式复工,各项工作恢复正常运行...

    2026/04/10
返回顶部