河南禹州全域只进不出,当地采取了哪些紧急措施?
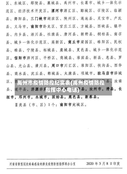
河南禹州自1月2日起实行全域封闭管理,全市设置253个卡点 ,678个村 、社区设哨点门岗,全域及中心城区人员只进不出以控制疫情扩散。 具体措施及背景如下:封闭管理范围与卡点设置禹州市全域实施封闭管理,覆盖所有高速路口、县域交界口及城乡交界处,共设置253个卡点 。

所以担心疫情会进一步的扩散 ,于是就采取了停运,停课、劝返等一系列紧急措施,并且全市的公交车 ,出租车、网约车以及客运班线都暂停营业。公共场所严格执行测温口罩的检验方式,并且对娱乐场所暂停营业,这样的话就能够在一定程度上去控制疫情的传播。

“只进不出 ”高彩礼的具体表现彩礼用途异化:彩礼并非作为小两口的小家启动资金 ,而是被视为替妻子偿还给父母的抚养费。例如,即便结婚多年 、女婿已通过考验期,仍需持续向丈母娘偿还彩礼 ,形成“分期付款”模式 。

河南禹州多人防疫不力被处分
〖壹〗、河南禹州多人因落实疫情防控工作不力被处分,涉及教育、卫生系统及监督人员等多类责任主体。具体通报内容如下:事件背景与通报目的禹州市纪委监委发布通报称,当前疫情防控处于最紧迫 、最严峻阶段 ,但个别单位和党员干部存在履职不力、作风不实等问题。为严明纪律、强化警示,确保群众生命健康安全,现通报1起典型问题 。
风雪扑面挑灯夜战一一记禹州二院和各乡镇社区白衣天使
禹州二院及各乡镇社区白衣天使在风雪中坚守,挑灯夜战完成全员核酸检测任务 1月4日 ,禹州市迎来降雪,气温骤降,风雪交加。然而 ,恶劣的天气未能阻挡白衣天使们的脚步。在禹州市第二轮全员免费核酸检测任务中,禹州二院及各乡镇社区的医护人员迎难而上,冒风雪 、爬陡坡 ,为群众提供核酸采样服务,用实际行动诠释了责任与担当 。

河南禹州疫情最新消息今天2022
根据2022年河南省禹州市疫情防控指挥部发布消息,河南禹州发现2例无症状感染者 ,关于具体的疫情消息以及近来最新的疫情防控措施,有关于具体的疫情防控,下面一块儿来了解下最新的防控措施。
禹州市自2022年1月25日起调整风险等级及防控措施 ,全域已无高风险地区,防范区人员可有序流动,但需严格遵守社会面管控要求。 具体调整情况及防控要求如下:风险等级调整 高风险地区:无 。
近来陕西西安、河南洛阳新安县、浙江宁波北仑区都有疫情,而禹州最早被发现的2个门卫大爷半个月内没有外地旅行史。现在共通报有3例无症状感染者 ,但是疫情源头还不清楚。禹州疫情最新消息几例 截至1月6日上午9时,禹州疫情现有本土确诊病例59例,而无症状感染者暂时还不知道有多少 。
月10日 ,禹州市公安局对郑州金域临床检验中心有限公司区域负责人张某东以涉嫌刑事犯罪立案侦查并采取强制措施,原因是其违反传染病防治法规定,实施引起新冠病毒感染肺炎传播或有传播严重危险的行为 ,近来案件正在进一步办理中。金域医学回应称,正调查具体情况,积极配合调查并会及时公布结果。
河南省许昌市公安局通报郑州金域临床检验中心有限公司区域负责人张某东因涉嫌违反传染病防治法 ,被禹州市公安局立案侦查并采取强制措施,近来案件正在进一步办理中。
河南许昌禹州此轮疫情预计在1月底或2月上旬解封,具体时间需根据疫情防控实际效果动态调整 。以下为详细分析:封控起始时间与现状禹州自2021年12月31日报告首例确诊病例后 ,疫情持续发展。当地政府于2022年1月2日启动全域封闭管理,通过限制人员流动 、大规模核酸检测等措施遏制病毒传播。









