晋州市疫情中风险地区(晋州市疫情严重吗)

2021晋州什么时候开始封村的呀

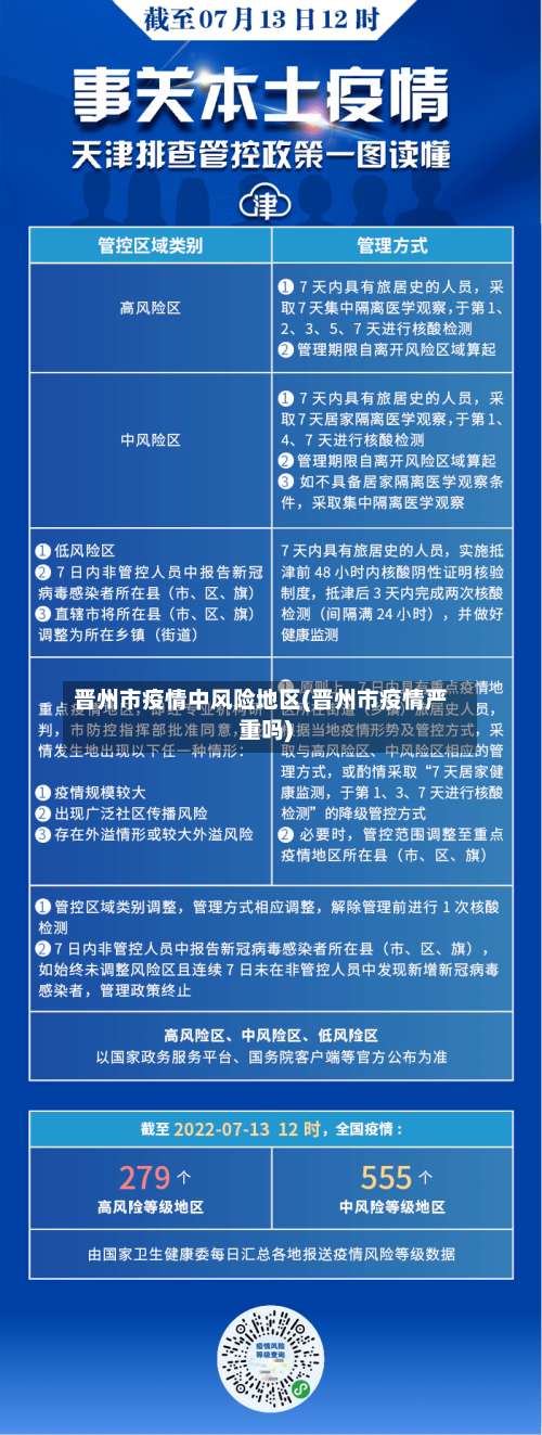
0月份,河北石家庄晋州市疫情防控指挥部办公室11月14日发布消息 ,按照国务院联防联控机制《新冠病毒肺炎疫情防控方案(第八版)》和《河北省关于转发新冠肺炎疫情社区防控方案的通知》(冀防领办〔2021〕332号)规定 ,经专家研判,晋州市疫情防控指挥部研究决定,自2021年11月15日起 ,在严格落实常态化疫情防控措施的基础上,解除市域封控,恢复正常生产生活秩序 。

晋州市疫情中风险地区(晋州市疫情严重吗)-第1张图片

000斤面粉哄抢一空:封村初期的物资焦虑与快速响应恐慌性采购现象:石家庄晋州市东曹村封村首日 ,8家超市的1000余斤面粉被抢购一空,村民将日常购买量从10斤/袋增至50斤/袋 。这一行为源于对物资短缺的担忧,尽管超市库存总量可满足4000人需求 ,但集中抢购仍导致短期断货。

晋州市疫情中风险地区(晋州市疫情严重吗)-第2张图片

反映到大队,让大队上统一开证明,去县城缴费。

晋州市疫情中风险地区(晋州市疫情严重吗)-第3张图片

辛集的主要特产是皮衣 ,而吃的来说,主要有:潭洼的鸭梨,散思台酥糖 ,新累头的大碗牛肉 ,试炮营的芝麻蘸,黄金梨,咸驴肉香椿五香扒鸡 ,辛集枸杞等等特产 。

醋:山西陈醋,全国闻名,追溯历史 ,酿醋至迟在春秋时已开始,经历代的改进发展,到了清代 ,酿醋工艺精益求精,形成了闻名全国的山西陈醋和太原特醋。它以高粱为原料,特曲发酵 ,经夏晒东冰,一年时间,醋的浓度 、香度提高 ,才成为陈醋。山西陈醋以清徐产品最有名 。太原特醋以溢源庆醋坊最为有名。

河北省石家庄市晋州市疫情风险?

〖壹〗 、根据石家庄市疫情防控指挥部通告 ,晋州市为低风险区,有序恢复正常生产生活,有效管控人员流动和聚集 ,原则上不跨县(市、区)流动,严防交叉感染。经晋州市疫情防控领导小组研究,具体通告如下:全市所有人员原则上不出市 ,在市域内进行必要的生产生活 。

〖贰〗、河北石家庄进入应急状态是因为当前疫情防控形势严峻复杂,此轮疫情病毒源头基本锁定为郭某引入。 具体情况如下:病毒源头及传播链病毒引入者:经国家和河北省疾控专家组分析,基本判断引发石家庄市疫情的病毒系由郭某(11月1日公布的确诊病例1)引入。

〖叁〗 、没有疫情 。根据晋州市防控疫情通告显示 ,截止2022年10月7号,晋州市疫情防控等级为常态化防控,没有疫情 ,请广大市民近期非必要不出省,不前往中高风险地区所在城市,如必须前往 ,务必提前向所在社区(村)以及所在单位报备 ,并做好个人防护,返回后按要求配合落实相关管控措施。

〖肆〗、河北省石家庄市晋州市小樵镇泥安村康建街东行600米路北是石家庄昊朋日化有限公司,截止到2022年9月29日 ,石家庄昊朋日化有限公司还是正在营业没有被封,而且石家庄政府也没有发布任何关于石家庄昊朋日化有限公司出现病例的报告。所以河北省石家庄市晋州市小樵镇泥安村康建街东行600米路北没有疫情 。

〖伍〗、自2020年3月15日起,河北省无中风险地区和高风险地区 ,低风险地区168个 。截到2020年7月31日,河北省所有低风险地区并未升级为中高风险地区。

河北雄安属于高风险地区吗

河北省雄安新区到重庆是否需要隔离,取决于雄安新区具体区域的风险等级情况。

雄安新区:雄县 、安新县、容城县属于低风险地区 。

雄安新区近来可以正常进出 ,但需遵守一定的疫情防控规定。具体规定如下:非必要不出新区:近期,雄安新区居民非必要不离开新区,避免前往中高风险地区旅行或出差 ,以减少疫情传播风险。外地来返新区人员需持证明:外地来返雄安新区人员需凭健康码绿码并持有48小时内核酸检测阴性证明 。

局地降雨量可能超过30毫米。预警级别与含义暴雨红色预警是暴雨预警中的比较高级别,表示3小时内降雨量将达100毫米以上,或已达100毫米以上且降雨可能持续。此次预警表明雄安新区已出现极端强降水 ,且未来仍有持续风险 ,可能引发严重洪涝灾害 。

石家庄属于什么风险等级?

高风险区域:是指累计新冠确诊病例超过了50例,同时〖Fourteen〗、天内有聚集性疫情发生。中风险地区:14天之内有新增加确诊病例,总计新冠确诊病例没有超过50例;共合计确诊的病例有超过50例 ,14天内并无未发生。聚集性疫情 。低风险地区:没有确诊病例,或连续14天都无新增加确诊的病例。

石家庄是低风险地区。新冠疫情防控等级划分标准低中高风险 。具体内容如下:低风险,无确诊病例或连续14天无新增确诊病例;中风险 ,14天内有新增确诊病例,累计确诊病例不超过50例,或累计确诊病例超过50例 ,14天内未发生聚集性疫情;高风险,累计病例超过50例,14天内有聚集性疫情发生 。

中风险区:病例和无症状感染者活动停留一定时间 ,且可能具有疫情传播风险的工作地和活动地等区域,划分为中风险区域。风险区域范围按照流调结果划定。

截至2020年7月31日,河北省所有低风险地区未升级为中高风险地区 。 石家庄市低风险地区包括桥西区 、裕华区、新华区、长安区等。 低风险地区还包括正定县 、高邑县、赵县、藁城区等。 此外 ,还包括晋州市 、井陉矿区 、井陉县、灵寿县、鹿泉区等 。

东翼市场为什么封了

〖壹〗 、东翼市场因疫情影响封的。不让开了是因河北省石家庄市晋州市属于中风险地区 ,按照当地疫情防控规则显示,对此地进行封控管理,停止商业活动。

〖贰〗、在严格落实常态化疫情防控措施的基础上 ,解除市域封控,恢复正常生产生活秩序 。

〖叁〗、晋州东翼市场位于河北省石家庄市晋州市内,包含多个主体及出入口 ,核心区域分布如下: 晋州市市场监督管理局商城分局东翼市场办公室 位于晋州镇滨河路客运枢纽中心西侧100米处,负责市场综合管理。

晋州市大旺村有一阳性吗

〖壹〗 、晋州市大旺村有一阳性。近来,对所有追踪到的密切接触者已全部采取集中隔离医学观察 ,各项防控措施正在有序进行 。希望所有来晋返晋人员主动登记外地行程信息,配合做好疫情风险筛查。

相关推荐

  • 福建疫情支出(福建疫情统计表)

    福建疫情支出(福建疫情统计表)

    一季度居民人均可支配收入名义增长放缓,消费支出明显下降居民人均可支配收入名义增长放缓全国整体情况:国家统计局公布的数据显示,今年一季度全国居民人均可支配收入8561元,比上年同期名义增长0.8%,扣除费用因素后实际下降9%。这一增速明显低于往年水平,反映出疫情对居民收入增长的冲击。各省区市情况:31个省区市人均可支配收入同比名义增速均明显放缓,个别省区市甚...

    2026/04/09
  • 【战疫情春天,抗疫春天】

    【战疫情春天,抗疫春天】

    在家抗击疫情迎接春天的句子〖壹〗、在家抗击疫情迎接春天的句子(篇一)墙角下蜷缩了一个冬季蔷薇花,早就乘着春风爬上了墙头,用它那最娇嫩新芽迎接着二月祝福。小蜜蜂在花瓣上跳起优美的“8”字舞,并为春姑娘送上最甜的花蜜。春天在那里?春天就在绿色的森林丛中。〖贰〗、墙角下蜷缩了一个冬季蔷薇花,早就乘着春风爬上了墙头,用它那最娇嫩新芽迎接着二月祝福。小蜜蜂在花...

    2026/04/09
  • 【疫情排查不漏,疫情排查不到位】

    【疫情排查不漏,疫情排查不到位】

    中国这样交出“抗疫答卷”——新华社专访国家卫生健康委主任、党组书...通过边治疗、边总结、边完善,武汉重症患者治愈比例从14%提升至89%,彰显了中国抗疫的智慧与效率。国家卫生健康委党组书记、主任雷海潮强调推动中医药服务人民、造福全球,需从传承创新、文化自信、开放发展及中西医并重四方面发力,助力构建人类卫生健康共同体。坚持中西医并重,打造中国特色医疗卫生体...

    2026/04/09
  • 常德疫情标语/常态防疫标语

    常德疫情标语/常态防疫标语

    城市形象宣传标语〖壹〗、文明是城市之魂,美德是立身之本。爱心善举是明媚的阳光,文明美德是温馨的春风。城市形象宣传标语3世间山水情,尽在古池州。广州一日读懂两千年信阳豫风楚韵红色信阳最具魅力城市----东莞烟台人间仙境梦幻烟台陕西咸阳市:中国金字塔之都--咸阳名山大川,尽在池州。〖贰〗、城市形象宣传标语让风帆与梦想一起飞翔。海纳百川情,扬...

    2026/04/09
  • 【疫情完了没有,疫情有完没完】

    【疫情完了没有,疫情有完没完】

    你认为新冠病毒会消失吗?新冠病毒近来没有消失,且不太可能完全消失,更可能像流感一样阶段性存在。以下是具体分析:新冠病毒近来并未消失中国疾控中心公布的数据显示,新冠病毒仍在传播,当前疫情感染情况的缓解并不意味着病毒消失。WHO警告新冠病毒可能长期存在,甚至成为地方病(endemicdisease),这意味着它可能永远不会完全消失。以下是具体分析:WHO...

    2026/04/09
  • 疫情禁足令/疫情禁令什么时候解除

    疫情禁足令/疫情禁令什么时候解除

    加强疫情防控力度,巴黎禁止市民白天进行户外活动〖壹〗、为加强疫情防控力度,巴黎出台了禁止市民白天进行户外活动的规定,具体信息如下:禁止活动的时间与内容:从周三开始,巴黎禁止市民在当地时间上午10点到晚上7点之间进行户外运动。想跑步的人必须在晚上7点到早上10点之间进行。〖贰〗、原则上无需佩戴口罩:市民在户外活动过程中,一般无需佩戴口罩,但需满足特定条件。该...

    2026/04/09
  • 【疫情防御提醒,疫情防御提醒文案】

    【疫情防御提醒,疫情防御提醒文案】

    周末出门注意防疫温馨提示语〖壹〗、注意防护,少出门,多居家。众志成城守望相助,形成合力抗击疫情的强大正能量少出门,多居家,天后乐哈哈!“发烧不说的人,都是潜伏在人民群众中的阶级敌人”要听晚辈好言劝,不戴口罩万人嫌。若发热、应隔离,早治疗、快就医。科学宣传疫情防护知识,提高公众自我保护意识。〖贰〗、温馨提示:人多莫去凑热闹,出门记得戴口罩;走亲访...

    2026/04/09
  • 东北省疫情/东北疫情实时动态

    东北省疫情/东北疫情实时动态

    东北疫情今年啥时候开始东北疫情是今年11月19日0时至24时,黑龙江,哈尔滨市新增本土新冠病毒阳性感染者12例(香坊区6例,五常市3例,道外区1例,双城,松北区各1例)其中10例是集中隔离发现的。沈阳疫情开始时间为2020年12月25,结束时间2022年4月上旬。通过查询相关公开信息:沈阳疫情爆发时间为2020年12月25,沈阳没有持续新增的情况下,预计在...

    2026/04/09
  • 疫情后的商业/疫情之后商业发展

    疫情后的商业/疫情之后商业发展

    破晓而来,疫情后购物中心的发展趋势和行业变革行业变革科技赋能成为行业标配购物中心从增量时代进入存量时代,科技能力成为运营的关键。人工智能、大数据、智能导视系统等技术手段被广泛应用于会员管理、消费场景构建、无接触服务和精准营销等领域,推动购物中心向数字化、智能化转型。疫情后,实体企业如何加速发展?疫情后实体企业加速发展需从远程办公、资金管理、营销模式创新、...

    2026/04/09
  • 温州毒王疫情(温州毒虫)

    温州毒王疫情(温州毒虫)

    秦川再曝“毒王”??!〖壹〗、秦川(西安)此次出现的新冠病毒“毒王”是奥密克戎BA.5变异株,这是该变异株首次在我国大陆出现社区传播。以下是关于此次疫情及相关变异株的详细介绍:西安的临时管控措施:西安因出现奥密克戎BA.5变异株感染病例,决定从特定日期起实行7天临时性管控措施。〖贰〗、《活着再见》该剧主要讲述了缉毒特警秦川、宁志潜入金三角卧底贩毒集团,与大...

    2026/04/09
返回顶部