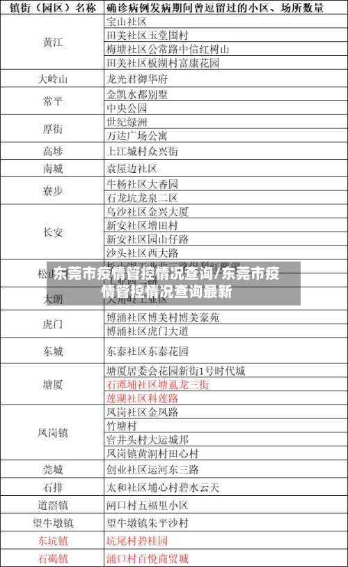
本文目录一览:〖壹〗、12月17日广东疾控提醒有东莞大朗旅居史人员尽快报备〖贰〗、东莞多少例〖叁〗、东莞桥头有没有疫情〖肆〗、这个广东城市打败了病毒,没有悲情没有英雄还发钱〖伍〗、莞e申报怎么查询〖陆〗、东莞...