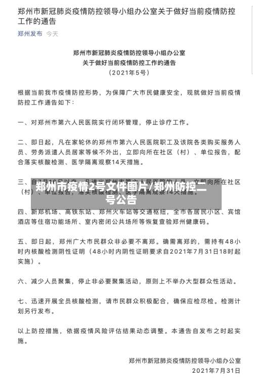
• 郑州市疫情2号文件图片/郑州防控二号公告

    5月13日起郑州地铁2号线陇海东路站临时关闭月13日起,郑州地铁2号线陇海东路站因疫情防控需要临时关闭,恢复运营服务时间将根据疫情情况另行通知。以下是具体信息:关闭依据:根据《郑州市新冠肺炎疫情防控指挥部办公室关于调整封控管控区域的通告...


返回顶部