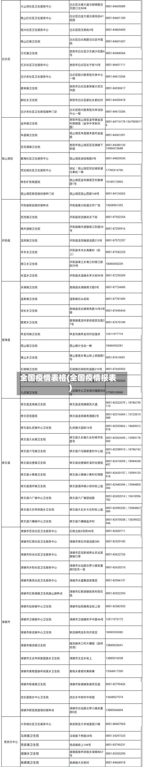
全国疫情表格(全国疫情报表)

在哪里可以看到全国疫情一览表?

在360卫士中查看全国疫情数据 ,可按以下步骤操作:打开功能大全:启动360安全卫士软件,在主界面找到并点击“功能大全 ”栏。进入数据安全选项:在“功能大全”页面中,浏览选项列表 ,找到并点击进入“数据安全”分类 。

全国疫情表格(全国疫情报表)-第1张图片

进入疫情区域页面在粤省事首页点击“疫情区域 ”选项 ,进入风险地区查询页面。查看风险地区名单页面会直接显示全国高风险和中风险地区列表,用户可滑动查看完整信息。分享功能(可选)点击页面右上角“··· ”图标,可将名单分享至微信好友或朋友圈 。

全国疫情表格(全国疫情报表)-第2张图片

查询入口:在百度App搜索框输入【疫情风险等级查询】 ,点击搜索结果中的国家政务服务平台或国务院客户端提供的查询服务 。操作步骤:进入查询页面:点击搜索结果中的“疫情风险等级查询”服务。选取地区:系统默认显示当前所在地的风险等级,若需查询其他地区,可通过筛选功能手动选取目标省份、城市或区县。

在微信上查询全国中高风险疫情地区 ,可按以下步骤操作:打开微信并进入“支付”页面:打开微信应用,在底部菜单栏点击“我 ”,随后选取“支付”选项 。进入“城市服务”板块:在“支付 ”页面中 ,找到并点击“城市服务”功能入口。该功能整合了各类本地化便民服务,包括与疫情相关的查询服务。

搬运:2025年5月全国法定传染病疫情概况

〖壹〗 、总体数据:2025年5月1日0时至5月31日24时,全国(不含香港、澳门特别行政区和台湾地区)共报告法定传染病1077760例 ,死亡2043人 。甲类传染病:共报告发病2例,均为霍乱病例,无死亡病例报告。乙类传染病:共报告发病718468例 ,死亡2042人。

〖贰〗、025年5月全国报告艾滋病发病4240例 、死亡1573人 ,梅毒报告54898例,数据与乙类传染病整体统计一致,符合国家疾控局发布的法定传染病报告特征 。 以下为具体分析:艾滋病与梅毒数据归属乙类传染病根据国家疾控局统计 ,2025年5月全国乙类传染病共报告发病718468例,死亡2042人。

〖叁〗 、025年底存活感染者规模预测根据国家疾控局发布的《2025年1-12月全国法定传染病疫情概况》及中国疾控中心统计数据,截至2024年底 ,全国累计报告存活艾滋病病毒感染者和患者为135万例。

〖肆〗、总体数据:2025年7月1日0时至7月31日24时,全国(不含香港、澳门特别行政区和台湾地区)共报告法定传染病946063例,死亡2060人 。甲类传染病:共报告发病3例 ,均为霍乱病例,无死亡病例报告。乙类传染病:共报告发病513765例,死亡2059人。

〖伍〗 、025年3月(2025年3月1日0时至3月31日24时) ,全国(不含香港、澳门特别行政区和台湾地区)法定传染病疫情概况如下:总体情况:全国共报告法定传染病971168例,死亡2137人 。甲类传染病:无发病、死亡病例报告 。乙类传染病发病与死亡数据:共报告发病355602例,死亡2135人。

全国中高风险地区名单表格下载入口

微信搜索公众号“广州本地宝” ,关注后在对话框回复【风险】 ,可获全国/广州疫情风险等级查询系统 、中高风险最新名单+调整时间等信息。不过该途径可能不直接提供表格下载或一键复制功能,但可以获取最新的中高风险地区名单信息,再自行总结成表格 。

最新全国风险地区名单可通过本地宝——全国疫情中高风险地区名单查询器实时查询。查询平台:本地宝——全国疫情中高风险地区名单查询器查询入口:点击进入(实时更新)本地宝的全国疫情风险等级名单查询系统由小编们实时维护 ,风险地区有调整时会第一时间更新专题,确保用户获取的信息准确且及时。

查询方式一:国务院客户端小程序——疫情风险等级查询入口获取:通过微信搜索“国务院客户端 ”小程序,进入后即可找到“疫情风险等级查询”功能入口 。查询流程:进入小程序后 ,点击页面上部的查询按钮,系统将直接展示全国中高风险地区名单,信息一目了然 ,无需复杂操作。

相关推荐

  • 青岛疫情处理(青岛疫控)

    青岛疫情处理(青岛疫控)

    青岛防疫热线人工服务青岛防疫热线人工服务是053212345。青岛市疾病预防控制中心是青岛市卫生局直属的承担疾病预防与控制、检测检验与评价、健康教育与促进、应用研究与指导、技术管理与服务等的专业技术机构。共设科室22个,其中行政后勤科室8个,业务科室14个,流行病学科。山东省青岛疫情防控询问电话:0532-85912572(9:00-17:30)。青岛12...

    2026/04/16
  • 抗击疫情30天/抗击疫情的33 天作文

    抗击疫情30天/抗击疫情的33 天作文

    为战胜新型肺炎“开足马力”,汽车行业捐赠破10亿在即另外,国家电网也向此次抗击新型肺炎捐赠捐5000万元;汽车通讯网联方案供应巨头华为集团捐赠3000万元;冶金化工企业金川集团捐赠1000万元;电池制造企业珠海冠宇捐赠500万元;废旧电池、电子废弃物资源循环再造科技企业格林美也捐赠了100万元。在自主车企中,最亮眼的品牌是吉利,除了设立2亿元人民币新型肺炎...

    2026/04/16
  • 疫情体现中国精神/疫情体现了中国精神中国力量

    疫情体现中国精神/疫情体现了中国精神中国力量

    全民抗击疫情过程中,中国人民用行动彰显了哪些中华传统美德?在全民抗疫的斗争中,中国人民展现了哪些中华传统美德?同舟共济的团结精神:面对疫情的挑战,中国人民团结一心,无论是医护人员还是普通民众,都积极参与到抗击疫情的行动中。医护人员日夜奋战在一线,普通民众则自觉遵守防疫措施,减少外出,共同为抗击疫情贡献力量。在全民抗疫中,中国人民用行动彰显了同舟共济、自强...

  • 【疫情关键点,疫情防控关键点】

    【疫情关键点,疫情防控关键点】

    疫情关键时期:做好这5点增强免疫力!〖壹〗、在疫情关键时期,增强免疫力是抵御病毒的重要手段,可通过以下5点有效提升免疫力:保持运动,提升免疫力久坐行为会直接抑制免疫功能,或导致体重增加,间接增加炎症风险。特殊时期虽不能去健身房,但可在家进行自重训练:年轻人:可进行俯卧撑、仰卧起坐等运动,增强肌肉量并提升免疫功能。〖贰〗、蛋白质作用:蛋白质是身体的基础构...

    2026/04/16
  • 疫情农业论坛(疫情农业论坛发言稿)

    疫情农业论坛(疫情农业论坛发言稿)

    极飞科技与专家学者畅谈未来农业:科技是这个时代最大的公益极飞科技与专家学者在“数字农业与可持续发展论坛”上共同探讨未来农业,强调科技对农业可持续发展的推动作用,认为科技是这个时代最大的公益。极飞科技与专家学者在“数字农业与可持续发展论坛”上共同探讨未来农业,认为科技是推动农业可持续发展、实现社会公益的重要力量。世界抗疫贡献:在意大利疫情的核心区域伦巴第,在...

    2026/04/16
  • 【门头馨村疫情,门头馨村疫情最新情况】

    【门头馨村疫情,门头馨村疫情最新情况】

    门头馨村属于哪个街道〖壹〗、马连洼街道。海淀区位于北京市西部,是北京市第二大行政区,北靠通州区,南靠西城区,西部与丰台区接壤,东部与朝阳区接壤。马连洼街道位于海淀区的西部,东接育新路,西接西三旗,南接五棵松,北接万柳桥,是海淀区的一个街道,门头馨村就属于马连洼街道。〖贰〗、属于海淀区四季青镇居委会门头馨村小区的占地面积较大,内部环境整洁干净,道路宽敞舒畅。...

    2026/04/16
  • 【项城高速疫情,项城高速路口封了吗】

    【项城高速疫情,项城高速路口封了吗】

    项城高速路今天封闭吗项城高速路今天不封闭。通过查询项城疫情防控政策截止2022年10月26日15时,项城暂无高中低风险地区,全域都是常态化防控区域。各动车站、汽车站、公交站、高速路都是正常运行的,并未实施封闭。项城到洛阳的高速没有封。可以走宁洛高速,预计3小时17分,304公里,需要花费142元。也可以走盐洛高速,预计3小时28分,314公里,需要花费13...

    2026/04/16
  • 疫情后学校演练/疫情后学校演练活动方案

    疫情后学校演练/疫情后学校演练活动方案

    抓好抓实校园疫情防控,枫华初三年级举行疫情防控应急处置演练〖壹〗、中加枫华世界学校初三年级于3月16日举行了疫情防控应急处置演练,旨在规范校园新冠疫情应急处置流程,提升实战能力,保障师生健康安全。以下是演练的核心内容与成果:演练流程与关键环节入校测温与秩序管理初三学生规范佩戴口罩,依序排队、保持一米间距,分流进入寝室。〖贰〗、日本疫情形势严峻,多地爆发疫情...

  • 应对疫情全国响应/疫情响应国家政策

    应对疫情全国响应/疫情响应国家政策

    防疫一级响应是什么重大突发公共卫生一级响应(Ⅰ级响应)是针对特别重大突发公共卫生事件启动的比较高级别应急响应机制,其核心在于通过比较高规格的防控措施遏制危机扩散,保障公众健康与社会稳定。重大突发公共卫生一级响应(Ⅰ级响应)是我国针对特别重大突发公共卫生事件启动的比较高级别应急响应机制。其核心在于通过比较高规格的应急管理措施,集中资源应对具有极高危害性、广泛...

  • 全国疫情表格(全国疫情报表)

    全国疫情表格(全国疫情报表)

    在哪里可以看到全国疫情一览表?在360卫士中查看全国疫情数据,可按以下步骤操作:打开功能大全:启动360安全卫士软件,在主界面找到并点击“功能大全”栏。进入数据安全选项:在“功能大全”页面中,浏览选项列表,找到并点击进入“数据安全”分类。进入疫情区域页面在粤省事首页点...

    2026/04/16
返回顶部