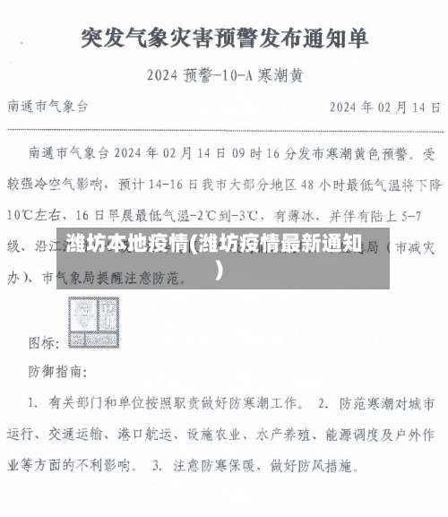
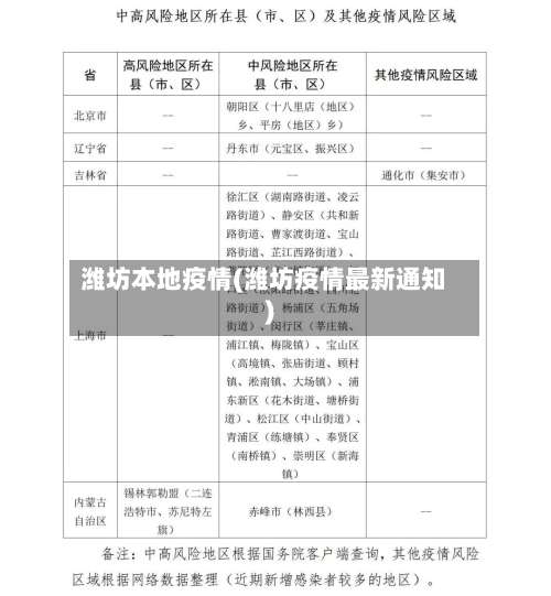
潍坊本地疫情(潍坊疫情最新通知)

潍坊市11月29号新增病例在那个县?

〖壹〗、寿光市。根据潍坊市疫情防控中心显示,潍坊市11月29号新增病例在寿光市。潍坊市位于山东半岛西部 ,地跨东经118°10′~120°01′,北纬35°41′~37°26′ 。气候属暖温带季风型半湿润大陆性气候,市域地貌自北向南 ,由低到高,形成几个台阶。

潍坊本地疫情(潍坊疫情最新通知)-第1张图片

〖贰〗 、月29日潍坊奎文区新增4例本土无症状感染者潍坊市新增69例新冠肺炎本土无症状感染者2022年11月29日,潍坊市新增69例新冠肺炎无症状感染者 ,其中高新区26例、寿光市13例、临朐县9例 、奎文区4例、寒亭区3例、青州市3例 、诸城市3例、安丘市3例、潍城区2例 、高密市2例、昌乐县1例。

潍坊本地疫情(潍坊疫情最新通知)-第2张图片

〖叁〗、月29日潍坊寒亭区新增3例本土无症状感染者潍坊市新增69例新冠肺炎本土无症状感染者2022年11月29日,潍坊市新增69例新冠肺炎无症状感染者,其中高新区26例 、寿光市13例 、临朐县9例、奎文区4例、寒亭区3例 、青州市3例、诸城市3例、安丘市3例 、潍城区2例、高密市2例、昌乐县1例 。

潍坊本地疫情(潍坊疫情最新通知)-第3张图片

〖肆〗 、月28日0时至24时 ,无新增解除本土确诊病例,新增解除医学观察本土无症状感染者70例。

11月10日潍坊新增11例本土无症状感染者

〖壹〗、022年11月10日,潍坊市新增11例新冠肺炎本土无症状感染者 ,其中青州市6例、昌乐县2例 、奎文区1例 ,均系集中隔离点检测发现;高密市2例,系外地协查重点人员筛查发现。青州市新增感染者情况:该6人均系密切接触者,其中5人在益都中心医院住院或陪护 ,1人为益都中心医院工作人员 。11月10日核酸检测初筛阳性,经青州市疾控中心复核阳性。

〖贰〗、月11日潍坊疫情最新消息2022年11月10日0时至24时山东省新增本土确诊病例5例、本土无症状感染者104例2022年11月10日0时至24时,全省报告新增本土确诊病例5例 ,其中青岛3例 、枣庄1例 、泰安1例,均系集中隔离点检出。

〖叁〗、022年11月10日0时至24时,全省报告新增本土确诊病例5例 ,其中青岛3例、枣庄1例 、泰安1例,均系集中隔离点检出 。

〖肆〗、月10日23时至11月11日11时,北京新增6例本土新冠肺炎确诊病例和11例无症状感染者(其中2例确诊病例终审时间计入11月11日数据 ,详情如下:确诊病例1:现住朝阳区来广营乡华贸城,为中国昆仑工程有限公司总部员工。10月28日至11月10在北京胜利酒店和塔里木酒店住宿及开会。

〖伍〗、022年11月11日,潍坊青州市新增4例新冠肺炎本土无症状感染者 ,其中3例为集中隔离点检测发现 ,1例为重点人员筛查发现 。新增感染者2:该2人均系11月8日报告新增感染者2的密切接触者,为益都中心医院住院患者和陪护 。11月11日在集中隔离点核酸检测初筛阳性,经青州市疾控中心复核阳性。

11月24日潍坊高新区新增20例无症状(潍坊高新区疫情)

潍坊市新增33例新冠肺炎本土无症状感染者2022年11月24日 ,潍坊市新增33例新冠肺炎本土无症状感染者,其中高新区20例 、奎文区4例、寒亭区3例、滨海区2例 、潍城区1例、坊子区1例、诸城市1例 、昌邑市1例。【】高新区新增感染者情况:1例系重点人员筛查发现,1例系社区筛查发现 ,其余18例均系隔离管控人员中核酸检测发现 。

月24日诸城新增1例本土无症状潍坊市新增33例新冠肺炎本土无症状感染者2022年11月24日,潍坊市新增33例新冠肺炎本土无症状感染者,其中高新区20例、奎文区4例、寒亭区3例 、滨海区2例 、潍城区1例、坊子区1例、诸城市1例 、昌邑市1例。【】诸城市新增感染者情况:系集中隔离检测中发现。

潍坊高新区新增11例新冠肺炎本土无症状感染者2022年11月22日 ,潍坊市新增20例新冠肺炎本土无症状感染者,其中高新区11例、寒亭区2例、青州市2例 、高密市2例、临朐县2例、诸城市1例 。高新区新增感染者情况:该11人均系隔离管控人员检测中发现。

潍坊市新增16例新冠肺炎本土无症状感染者2022年11月21日8-24时,潍坊市新增16例新冠肺炎本土无症状感染者 ,其中高新区6例 、滨海区4例、昌乐县3例、临朐县2例 、高密市1例。高新区新增感染者情况:该6人均系隔离管控人员检测中发现 。

截至3月20日24时,全国新型冠状病毒肺炎疫情情况如下:新增确诊病例:2027例 境外输入:80例(湖南18例,上海17例 ,广西15例 ,广东7例,福建6例,北京4例 ,天津4例,黑龙江3例,山东3例 ,四川2例,浙江1例),含23例由无症状感染者转为确诊病例。

潍坊是否封城了?

〖壹〗、潍坊没有封城。潍坊疫情最新消息 ,2022年3月14日0时至10时,潍坊市报告新增本土无症状感染者5例,其中潍城区4例、高新区1例 。截至2022年3月14日10时 ,全市现有本土确诊病例1例 、本土无症状感染者14例。潍坊没有发布封城通告,网传“潍坊疫情最新消息今天封城了”是谣言,不可信。

〖贰〗 、没有 。潍坊在八月初的疫情时 ,进行暂时的封城 ,为期14天,在14天后就解封了,现在是低风险区 ,不需要封城 。潍坊,古称潍州、潍县,是山东省下辖地级市 ,位于山东半岛西部,居半岛城市群中心位置,东与青岛、烟台两市连接 ,西邻淄博 、东营两市,南连临沂、日照两市,北濒渤海莱州湾。

〖叁〗、没有。潍坊7号是没有封城的 ,因为潍坊近期受疫情影响严重,导致居民人心惶惶,是谣言的 。潍坊 ,古称潍州 、潍县 ,别称鸢都,山东省辖地级市,中国Ⅱ型大城市 ,国务院批复确定的山东半岛城市群区域中心城市。

〖肆〗、没有封城。潍坊市位于山东半岛西部 。根据查阅潍坊疫情最新消息显示,截止2022年8月29日潍坊没有发布封城通告,属于低风险地区 ,前往潍坊要携带48小时核酸证明和出示绿色健康码、行程码。

〖伍〗 、潍坊现在没封城。现在是2022年9月21日 。潍坊截止到2022年9月21日没有任何新增病例,一共累计确诊52名,已经治愈52名 ,现在处于疫情常态化区域。所以潍坊现在没封城。

〖陆〗、现在疫情山东封了几个城市 —— 9个,截止2022年11月6日 。截止2022年11月6日山东已有九个城市被封,分别是青岛、威海 、烟台、淄博、日照 、德州 、潍坊、滨州、菏泽。山东 ,中华人民共和国省级行政区,简称鲁,省会济南市。位于中国东部沿海 、黄河下游 。

相关推荐

  • 疫情国企名单(疫情国企放假吗)

    疫情国企名单(疫情国企放假吗)

    疫情下的“国企”表现国有企业是一个国家经济发展和繁荣的标志,也可以说是民族崛起的命脉,承担着非凡的责任,起着领头羊的作用,“火车开的快不快,全靠车头带”,很明显,国有企业也起到了车头的作用。结语石油和化工行业在疫情中的表现,再次证明了其作为国民经济基础性、支柱性产业的战略地位。从能源安全到生命健康,从粮食安全到社会稳定,石化人以实际行动诠释了“逆行者”的内...

    2026/04/10
  • 理客中疫情(理中客有多恶心)

    理客中疫情(理中客有多恶心)

    麦肯锡报告:疫情之下,中国保险业的“变”与“不变”〖壹〗、麦肯锡报告指出,疫情之下中国保险业呈现“三个变化”与“三个不变”的核心趋势:疫情带来的“三个变化”客户行为加速线上化数字化迁徙加速:疫情推动客户从线下接触转向线上服务,如云端沟通、远程体检、无接触理赔等。〖贰〗、疫情提升健康意识和保险需求:疫情改变了保险业态,消费者购买力虽有一定下降,但健康意识和...

    2026/04/10
  • 【江西以前疫情,江西去年疫情】

    【江西以前疫情,江西去年疫情】

    鹰潭疫情最早发现时间020年4月。通过查询国家疫情防控中心数据显示:江西省鹰潭市疫情最早发生的时间市2020年4月,一夜之间突然爆发了50例确诊病例,并迅速被设为高风险地区进行隔离治疗。020年1月开始。查询疫情官方网站显示,鹰潭在2020年全省累计报告本土确诊病例1451例,累计出院病例1438例。截至2022年9月24日24时,鹰潭本土住院确诊病例12...

    2026/04/10
  • 【阳泉疫情通报,阳泉疫情防控最新消息通知】

    【阳泉疫情通报,阳泉疫情防控最新消息通知】

    阳泉疫情最新情况今天封城了?当前,有群众在社会面或微信群中散布关于我市近期将实施“静默”管理等信息,此类消息不实,纯属谣言。未封城。截止至2022年11月28日,山西省阳泉市防疫要求规定,山西省阳泉市仍处于疫情防控的时期,但并未进行封城处理,山西省阳泉市任何人都需要做好安全防护,安全出行,山西省阳泉市属于高险地区,旅游区任何人都不可以去,还需要携带健康码,...

    2026/04/10
  • 潍坊本地疫情(潍坊疫情最新通知)

    潍坊本地疫情(潍坊疫情最新通知)

    潍坊市11月29号新增病例在那个县?〖壹〗、寿光市。根据潍坊市疫情防控中心显示,潍坊市11月29号新增病例在寿光市。潍坊市位于山东半岛西部,地跨东经118°10′~120°01′,北纬35°41′~37°26′。气候属暖温带季风型半湿润大陆性气候,市域地貌自北向南,由...

    2026/04/10
  • 【疫情感控演讲,疫情防控 演讲稿】

    【疫情感控演讲,疫情防控 演讲稿】

    战疫院长访谈录|兰州大学第一医院院长李汛:身为排头兵,就得打硬仗_百...兰州大学第一医院院长李汛:抗疫排头兵,勇打硬仗显担当在抗击新冠肺炎疫情的战斗中,兰州大学第一医院院长李汛带领全院医护人员,以高度的责任感和使命感,冲锋在前,勇挑重担,为疫情防控做出了突出贡献。核酸采样防护用品感控培训简报内容防护用品和核酸采集的理论及操作考核。疫情防控知识内容:不...

    2026/04/10
  • 【法国街头疫情,疫情下的法国街头】

    【法国街头疫情,疫情下的法国街头】

    1月10日微语简报月10日微语简报疫情防控相关天津未参加全员核酸者健康码将变橙:天津地区对于未参加全员核酸检测的居民,其健康码将调整为橙码。这一措施旨在鼓励大家积极参与核酸检测,共同构建疫情防控的坚固防线。完成检测且结果为阴性后,健康码将恢复为绿码。汽车领域:苹果计划2021年9月发布首款AppleCar,已完成公路测试。世界新闻军事动态:日本耗资...

    2026/04/10
  • 东莞市今日新增疫情情况(东莞市今天新增疫情病例)

    东莞市今日新增疫情情况(东莞市今天新增疫情病例)

    广东省新型冠状病毒感染的肺炎疫情情况〖壹〗、截至2020年1月28日24时,广东省新型冠状病毒感染的肺炎疫情情况如下:累计确诊病例:全省累计报告新型冠状病毒感染的肺炎确诊病例241例。当日新增情况:28日当天全省新增确诊病例53例,新增出院病例1例。〖贰〗、事件背景:5月28日,佛山市南海区报告了1例本地新冠肺炎确诊病例。这一病例的出现打破了当地原有的疫情...

  • 阜宁疫情电话(阜宁疫情防控指挥部)

    阜宁疫情电话(阜宁疫情防控指挥部)

    2022年阜宁农商行寒假大学生社会实践活动招募公告招募对象及人数对象:全日制普通高校阜宁籍年满18周岁的在校大学生,专业、性别不限。人数:共招募66名。报名条件基本素质:身体健康,心理素质良好,具备吃苦耐劳精神和团队协作沟通能力。时间要求:遵守阜宁农商行作息时间,服从工作安排。实践期不少于13个工作日,无特殊情况不得提前退出。阜宁农商行对公业务的营业时间一...

    2026/04/10
  • 【疫情难道永远结束不了了吗,疫情无法结束吗】

    【疫情难道永远结束不了了吗,疫情无法结束吗】

    WHO警告:新冠病毒可能永远不会消失〖壹〗、WHO警告新冠病毒可能长期存在,甚至成为地方病(endemicdisease),这意味着它可能永远不会完全消失。以下是具体分析:WHO的警告依据在发布会上,WHO的MikeRyan博士明确指出,新冠病毒可能像艾滋病一样成为地方病,长期与人类共存。他强调,即使疫苗研发成功,控制病毒传播仍需“巨大的努力和付出”...

返回顶部